EasyManua.ls Logo

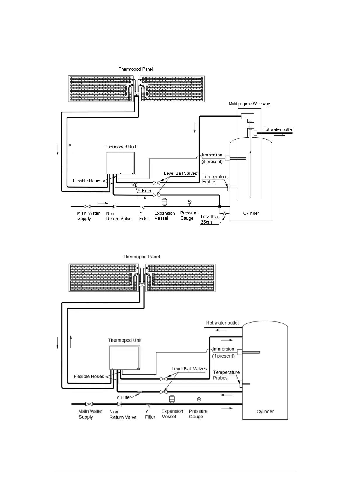
HARNITEK Thermopod - Unvented System Hydraulic Diagrams; Unvented System Water Flow Diagram; Unvented System from Cylinder Side

HARNITEK Thermopod
28 pages
Print Icon
To Next Page IconTo Next Page
To Next Page IconTo Next Page
To Previous Page IconTo Previous Page
To Previous Page IconTo Previous Page
Loading...
Unvented System Installation
Water from the top of cylinder
Water from the side of cylinder
Thermopod - Installation Manual 11 | Page