EasyManua.ls Logo

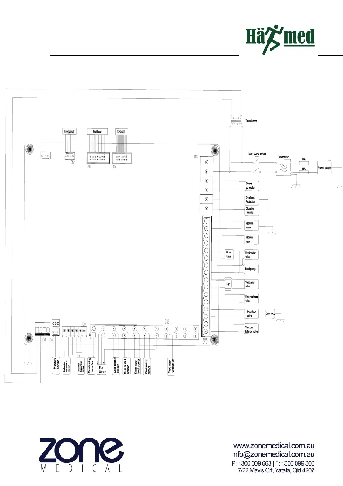
haTmed Q50B - Electrical Schematic Diagram

haTmed Q50B
40 pages
Print Icon
To Previous Page IconTo Previous Page
To Previous Page IconTo Previous Page
Loading...
Smallsteamsterilizerelectricalschemati
cdiagram

Table of Contents

Related product manuals