EasyManua.ls Logo

Heat Controller TGC Series - Troubleshooting

Heat Controller TGC Series
52 pages
Print Icon
To Next Page IconTo Next Page
To Next Page IconTo Next Page
To Previous Page IconTo Previous Page
To Previous Page IconTo Previous Page
Loading...
49
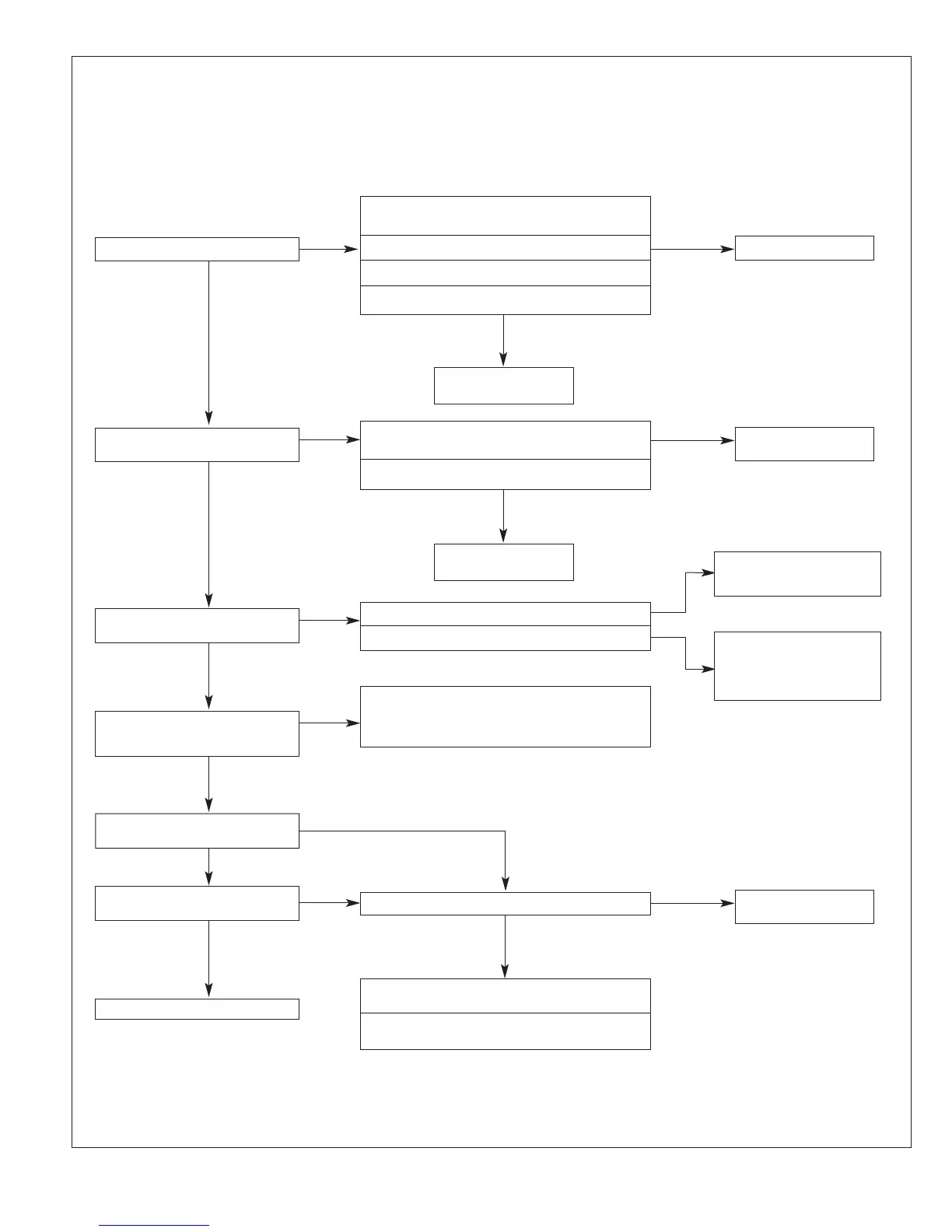
NOTE: IF THE SYSTEM GOES INTO LOCKOUT, WAIT
30 SECONDS AND RESET THE SYSTEM.
CHECK FLAME SENSOR POSITION AND CONDITION
CLEAN FLAME SENSOR WITH STEEL WOOL
CHECK FLAME SENSOR WIRES AND CONNECTIONS
CHECK FOR 208-230 VAC ACROSS BLOWER
MOTOR TERMINALS ON CONTROL BOARD
CHECK CAPACITOR
YES
YES
NO
MAIN BURNER FLAME SUSTAINED
YES
NO
INDOOR BLOWER MOTOR STARTS
AFTER 30 SECONDS
REPLACE SENSOR
NO
REPLACE INTEGRATED
CONTROL BOARD (IFC)
NO
REPLACE INTEGRATED
CONTROL BOARD (IFC)
NO
REPLACE IGNITION CON-
TROL
YES
YES
REPLACE BLOWER
MOTOR
CHECK FOR OPEN LIMIT
CHECK FOR OPEN ROLL-OUT CONTROL
CHECK FOR PROPER THERMOSTAT OPERATION
REMOVE VALVE LEAD AT GAS VALVE
IF VALVE CLOSES, RECHECK THE THERMOSTAT
AND WIRING. IF OK, THEN REPLACE VALVE
CHECK FOR OPEN LIMIT OR ROLL-OUT CONTROL
YES
NO
SYSTEM RUNS UNTIL
CALL FOR HEAT ENDS
CHECK FOR EXHAUST OR INTAKE BLOCKAGE.
CLEAR BLOCKAGE AND RESET CONTROL
CHECK FOR DIRTY FILTERS
CHECK FOR RESTRICTED AIRFLOW
TROUBLESHOOTING ENDS
REPEAT PROCEDURE UNTIL TROUBLE FREE
OPERATION IS OBTAINED.
YES
NO
TURN THERMOSTAT OFF
VALVE SHUTS OFF
FLAME SHUTS OFF
YES
NO
INDUCED DRAFT MOTOR STOPS
AFTER 5 SECOND POSTPURGE
YES
YES
CHECK FOR DIRTY FILTERS
CHECK FOR RESTRICTED
AIR-FLOW
CHECK FOR EXHAUST,
INTAKE OR HEAT EXCHANG-
ER BLOCKAGE
CLEAR BLOCKAGE AND
RESET CONTROL
YES
NO
INDOOR BLOWER MOTOR STOPS
AFTER 90 SECONDS

Related product manuals