EasyManua.ls Logo

Hitachi 53SDX20BB - Page 17

Hitachi 53SDX20BB
67 pages
Print Icon
To Next Page IconTo Next Page
To Next Page IconTo Next Page
To Previous Page IconTo Previous Page
To Previous Page IconTo Previous Page
Loading...
17
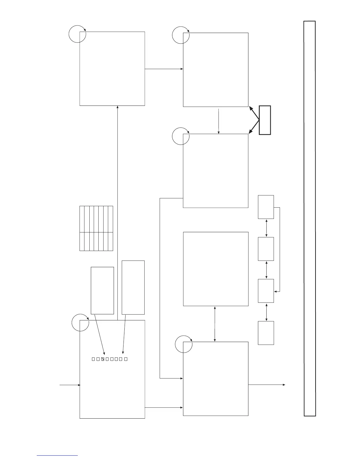
ADJUST MODE
YUVSEL RESET
3DYC RESET
1HV/C RESET
FLEX RESET
2HV/P RESET
BBE RESET
MEMORY INIT
I2COPEN
CH U/D, INPUT
Same data of
Main and Sub
ADJUST MODE
TA1270-M
TINT (TV) 3C
TOFF0 (TV) 00
TOFQ (TV) 00
SUB CNT* 0F
SUB CLR 0F
CH U/D, INPUT
}
}
Press   to select.
Press to set to the
initial data of each
device.
Press   to select.
Press for complete
memory re-initialization
MENU
 
Item Device
YUVSEL CXA2141Q
3DYC uPD64082
1HV/C TA1270BF
FLEX FLEX CONT.
2HV/P TA1316AN
BBE NJW1132
ADJUST MODE
TA1270-S
TINT (TV) 3C
TOFF0 (TV) 00
TOFQ (TV) 00
SUB CNT* 0F
SUB CLR 0F
SPLIT/SINGLE
MODE
+
PiP CH
SURF
mode
(ANT A only)
SPLIT
mode
SINGLE
mode
(NTSC only)
NORMAL
mode
PIP
ON/OFF
key
PIP
Mode
key
PIP
Mode
key
PIP Mode key
ADJUST MODE
CXA2151
MAT OUT 0
H WIDTH 0
V TC 1
HSEP 0
HS MASK 1
CH U/D, INPUT
ADJUST MODE
CXA2151
MACRO 1
GAIN SEL 0
CBGAIN 7
CRGAIN 7
YGAIN 7
CH U/D, INPUT
MENU 
MENU 
ADJUST MODE
UPD64082
DYGA 09
DCGA 06
VAPGA 00
VAPIN 0B
YHCOR 00
CH U/D, INPUT
MENU 
MENU 
MENU 
Not used
1.2 I
2
C Parameter List Cont.
NOTE: Memory Init. will reset all devices and factory settings. Use factory reset from previous page to restore unit to factory settings condition.

Related product manuals