EasyManua.ls Logo

Hitachi L2002 - Example Wiring Diagram

Hitachi L2002
304 pages
Print Icon
To Next Page IconTo Next Page
To Next Page IconTo Next Page
To Previous Page IconTo Previous Page
To Previous Page IconTo Previous Page
Loading...
L2002 Inverter
Operations
and Monitoring
4–5
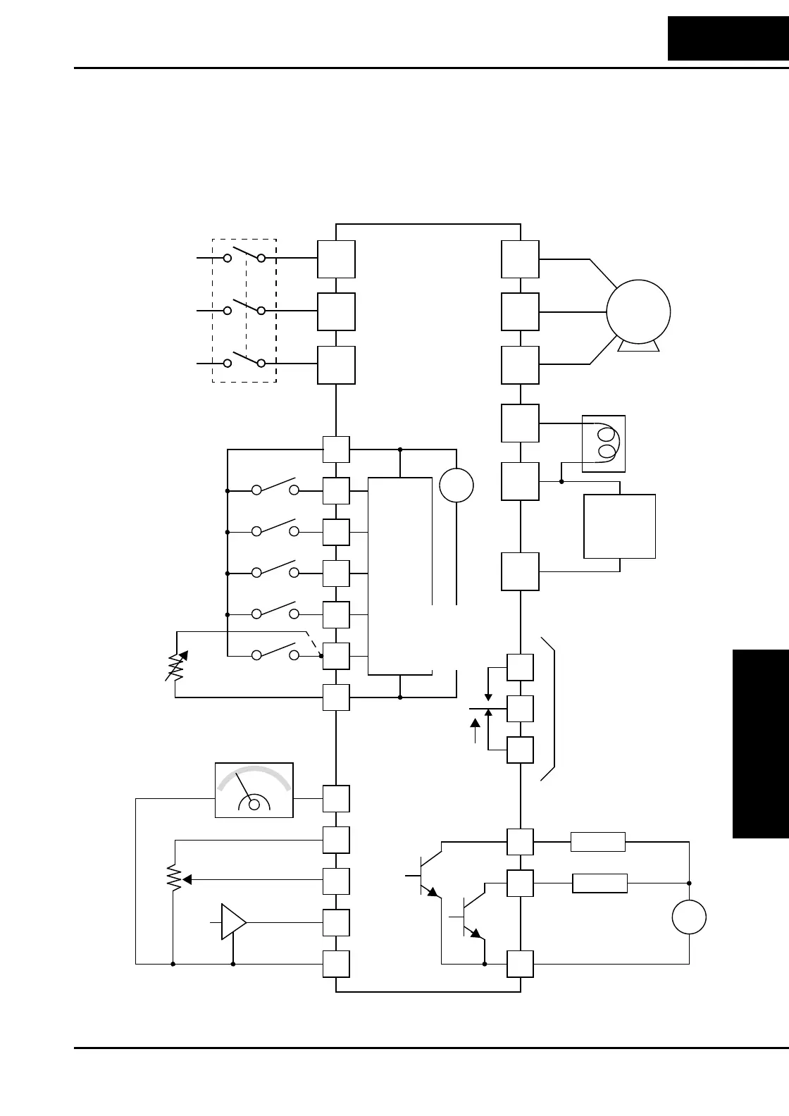
Example Wiring Diagram
The schematic diagram below provides a general example of logic connector wiring, in
addition to basic power and motor wiring covered in Chapter 2. The goal of this chapter
is to help you determine the proper connections for the various terminals shown below
for your specific application needs.
12
11
1
2
3
4
5
L
L
H
O
OI
AM
CM2
L2002
PCS
AL1
AL0
AL2
Relay contacts,
type 1 Form C
Open collector outputs
Analog reference
Power source,
3-phase or
1-phase, per
inverter model
R
(L1)
S
(L2)
T
N(L3)
U
(T1)
V
(T2)
W
(T3)
Motor
Forward
Reverse
Intelligent inputs,
5 terminals
4–20mA
0–10VDC
NOTE: For the wir-
ing of intelligent I/O
and analog inputs, be
sure to use twisted
pair / shielded cable.
Attach the shield wire
for each signal to its
respective common
terminal at the
inverter end only.
Thermistor
Meter
GND for analog signals
Load
Freq. arrival signal
Run signal
Load
+
GND for logic outputs
Input
circuits
[5] configurable as
discrete input or
thermistor input
GND for logic inputs
+
24V
PD/+1
PD/+
N/–
Braking
unit
(optional)
DC reactor
(optional)
Output
circuits
Breaker,
MCCB or GFI

Table of Contents

Related product manuals