EasyManua.ls Logo

HP Compaq Business Notebook nc8000 - Flowchart 2.19-Nonfunctioning Pointing Device

HP Compaq Business Notebook nc8000
189 pages
To Next Page IconTo Next Page
To Next Page IconTo Next Page
To Previous Page IconTo Previous Page
To Previous Page IconTo Previous Page
Loading...
Troubleshooting
Maintenance and Service Guide 2–29
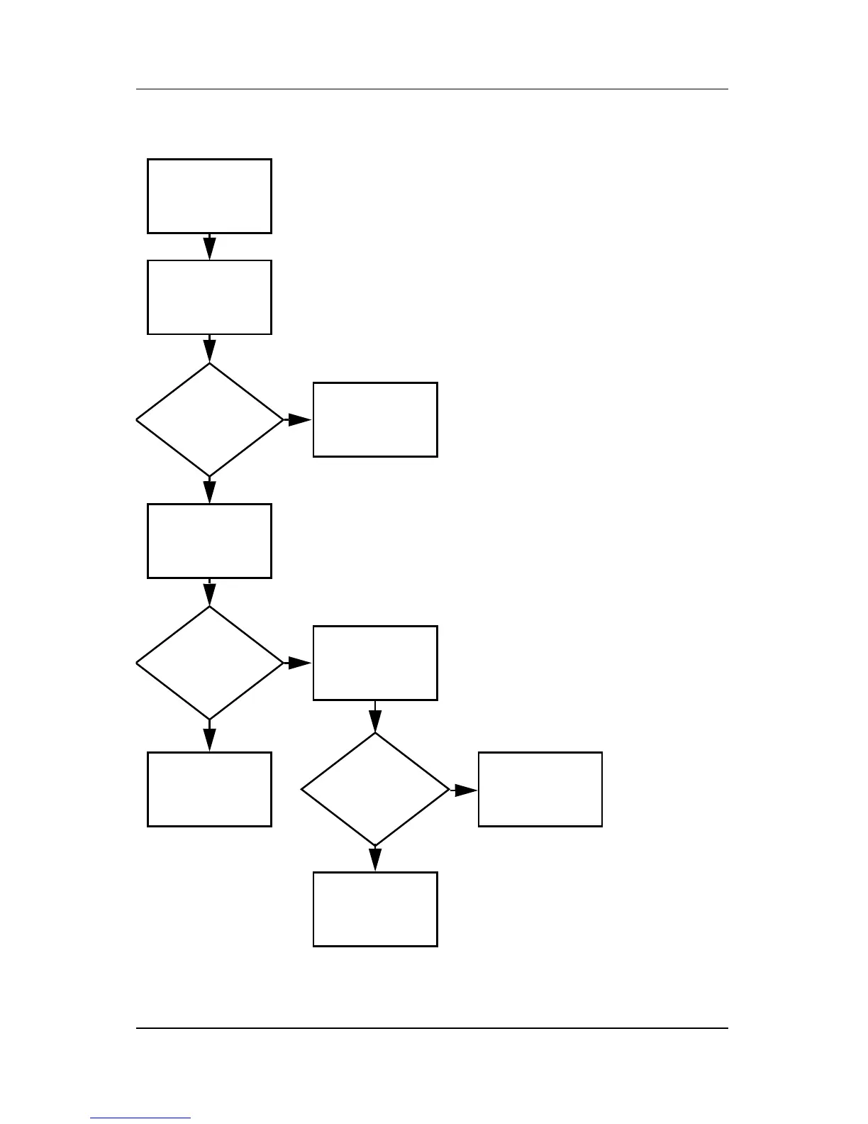
Flowchart 2.19—Nonfunctioning Pointing Device
Y
N
OK?
Pointing device
not operating
properly.
External
device
works?
Replace
system
board.
Replace
system
board.
Connect notebook
to good external
pointing device.
Reseat internal
pointing device
connector
(if applicable).
Replace internal
pointing device
or cable.
OK?
Y
N
Y
N
Done Done

Table of Contents

Related product manuals