EasyManua.ls Logo

HP Compaq dc7100 SFF - Signal Distribution

HP Compaq dc7100 SFF
212 pages
Print Icon
To Next Page IconTo Next Page
To Next Page IconTo Next Page
To Previous Page IconTo Previous Page
To Previous Page IconTo Previous Page
Loading...
Technical Reference Guide 361834-001 7-13
Power and Signal Distribution
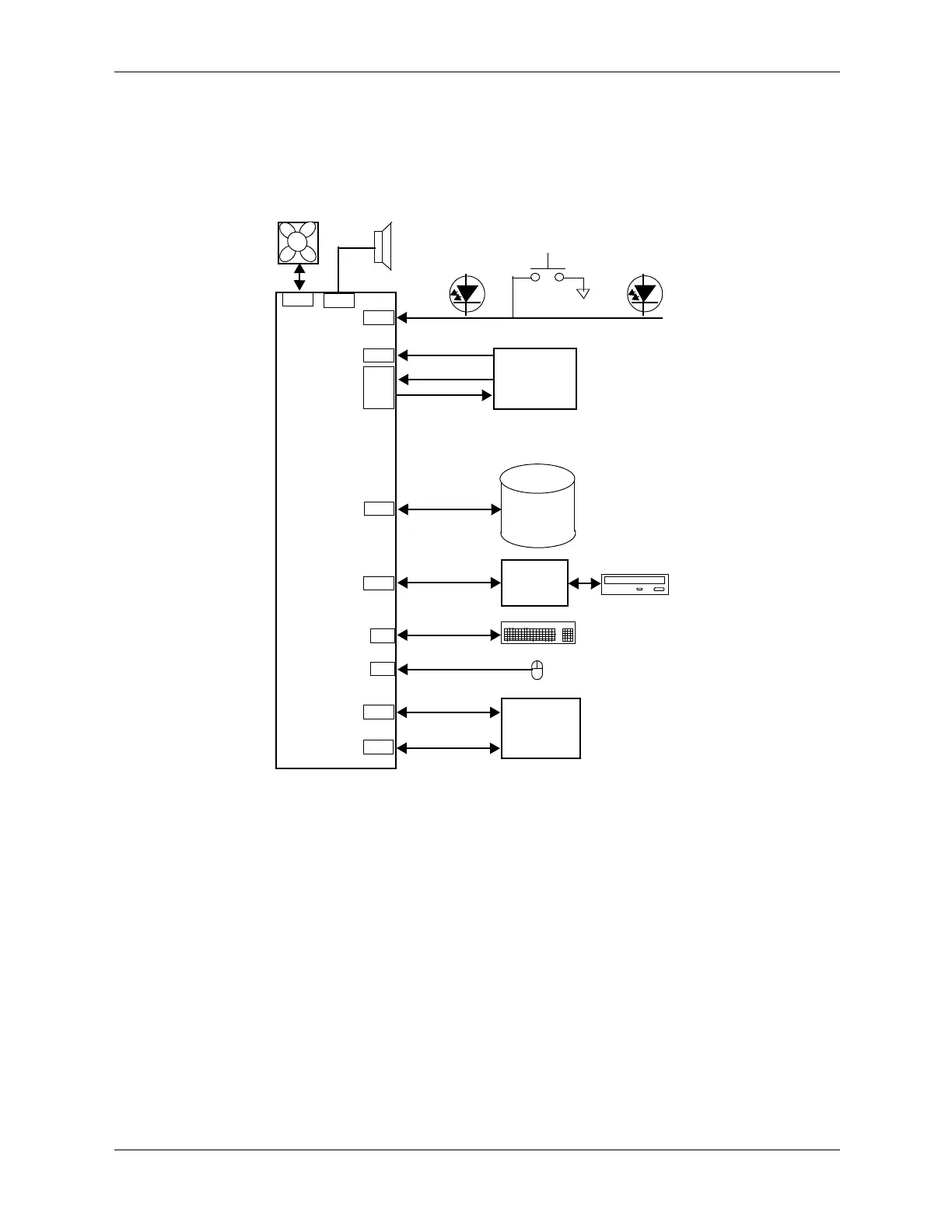
7.4 Signal Distribution
Figures 7-7 through 7-9 show general signal distribution between the main subassemblies of the
system units.
NOTES:
See Figure 7-10 for header pinout.
Figure 7-7. USDT Form Factor Signal Distribution Diagram
P8
+12 VccP
Power LED
IDE I/F.,
P1
Power
P6
P5
P3
Supply
Assembly
+3.3, +5, +12 VDC
MultiBay
Front
Mouse
PS On, POK
Hard Drive
SATA
Keyboard
P60
P21
P23
Daughter
Board
Diskette I/F.,
CD Audio
HD LED
System
Chassis Fan
Speaker
CD, DVD, or
P24
Panel
I/O Module
Board
356023-001
Power On
J66
IDE I/F
USB 6,7 Tx/Rx
Kybd data
Mic In, HP Out
Audio
Mouse data
Diskette Drive
J67

Table of Contents

Other manuals for HP Compaq dc7100 SFF

Related product manuals