EasyManua.ls Logo

HP Compaq Presario,Presario 1500

HP Compaq Presario,Presario 1500
219 pages
To Next Page IconTo Next Page
To Next Page IconTo Next Page
To Previous Page IconTo Previous Page
To Previous Page IconTo Previous Page
Loading...
2–12 Maintenance and Service Guide
Troubleshooting
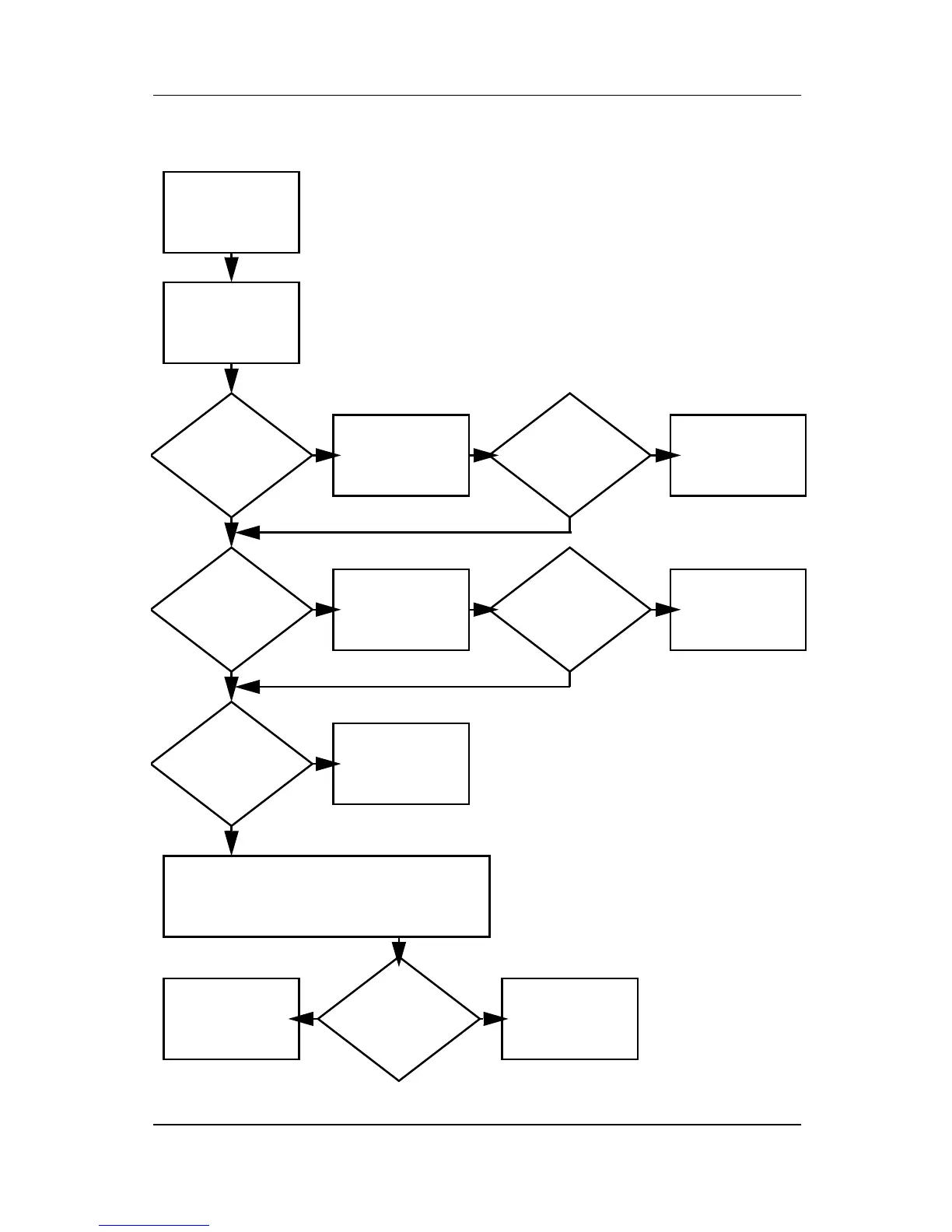
Flowchart 2.2 - No Power, Part 1
1. Reseat the power cables in the docking
station and at the AC outlet.
2. Ensure that the AC power source is active.
3. Ensure that the power strip is working.
Done
Remove from
docking station
(if applicable).
Power up
on battery
power?
Power up
on AC
power?
Power up
in docking
station?
Power up
on battery
power?
Power up
in docking
station?
Done
*Reset
power.
*Reset
power.
Power up
on AC
power?
N
Y
Y
N
N
Y
N
N
Y
Y
YN
* On some models there is a separate reset
button. On some models the computer may
be reset using the Standby switch and either
the lid switch or the main power switch.
Go to
Flowchart 2.4,
No Power,
Part 3.
Go to
Flowchart 2.3,
No Power,
Part 2.
Go to
Flowchart 2.8,
Nonfunctioning
Docking Station.
No power
(power LED
is off).

Table of Contents

Other manuals for HP Compaq Presario,Presario 1500

Related product manuals