EasyManua.ls Logo

HP Compaq Presario,Presario 1500

HP Compaq Presario,Presario 1500
219 pages
To Next Page IconTo Next Page
To Next Page IconTo Next Page
To Previous Page IconTo Previous Page
To Previous Page IconTo Previous Page
Loading...
2–20 Maintenance and Service Guide
Troubleshooting
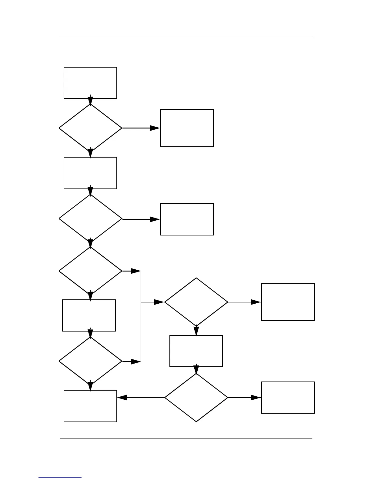
Flowchart 2.10 - No OS Loading from Hard Drive, Part 1
Go to
Flowchart 2.17,
Nonfunctioning
Device.
Y
Done
N
OS not
loading from
hard drive.
Nonsystem
disk message?
Go to
Flowchart 2.11,
No OS Loading
from Hard Drive,
Part 2.
Reseat
external
hard drive.
OS loading?
Done
Boot from
CD?
Go to
Flowchart 2.13,
No OS
Loading from
Diskette Drive.
Boot from
hard drive?
Boot from
diskette?
Change boot
priority through
the setup utility
and reboot.
Boot from
hard drive?
Y
Y
Y
Y
Y
N
N
N
N
N
Check the setup
utility for correct
booting order.

Table of Contents

Other manuals for HP Compaq Presario,Presario 1500

Related product manuals