EasyManua.ls Logo

HP Compaq Presario,Presario 1500

HP Compaq Presario,Presario 1500
219 pages
To Next Page IconTo Next Page
To Next Page IconTo Next Page
To Previous Page IconTo Previous Page
To Previous Page IconTo Previous Page
Loading...
Troubleshooting
Maintenance and Service Guide 2–23
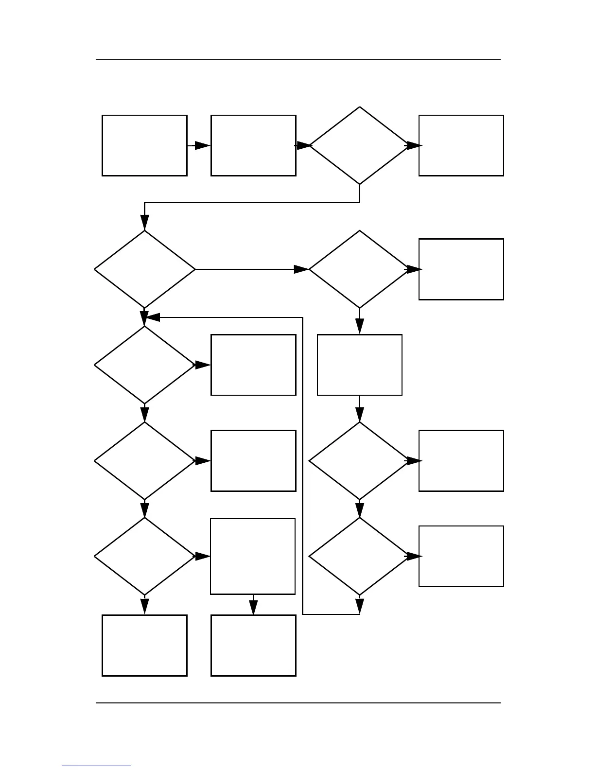
Flowchart 2.13 - No OS Loading from Diskette Drive
Done
Y
N
Reseat
diskette drive.
OS not loading
from
diskette drive.
Done
Y
Y
Y
Y
Y
Y
YN
N
NN
N
N
N
OS
loading?
Nonsystem
disk message?
Bootable
diskette
in drive?
Install bootable
diskette and
reboot computer.
Check diskette
for system files.
Try different
diskette.
1. Replace
diskette drive.
2. Replace
system board.
Nonsystem
disk error?
OS
loading?
Boot
from another
device?
Enable drive
and cold boot
computer.
Diskette
drive boot
order?
Change boot
priority using
the setup utility.
Go to
Flowchart 2.17,
Nonfunctioning
Device.
Diskette
drive enabled
in the setup
utility?
Go to
Flowchart 2.17,
Nonfunctioning
Device.
Clear CMOS.
Refer to
Section 1.3,
“Clearing a
Password,” for
instructions.

Table of Contents

Other manuals for HP Compaq Presario,Presario 1500

Related product manuals