EasyManua.ls Logo

HP Compaq Presario,Presario 1500

HP Compaq Presario,Presario 1500
219 pages
To Next Page IconTo Next Page
To Next Page IconTo Next Page
To Previous Page IconTo Previous Page
To Previous Page IconTo Previous Page
Loading...
2–28 Maintenance and Service Guide
Troubleshooting
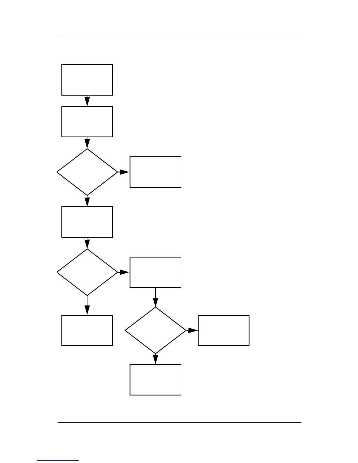
Flowchart 2.18 - Nonfunctioning Keyboard
Y
N
OK?
Keyboard
not operating
properly.
External
device
works?
Replace
system
board.
Replace
system
board.
Connect notebook
to good external
keyboard.
Reseat internal
keyboard
connector
(if applicable).
Replace internal
keyboard or
cable.
OK?
Y
N
Y
N
Done Done

Table of Contents

Other manuals for HP Compaq Presario,Presario 1500

Related product manuals