EasyManua.ls Logo

HP DL385 - ProLiant - G5 - OS Boot Problems Flowchart

HP DL385 - ProLiant - G5
115 pages
To Next Page IconTo Next Page
To Next Page IconTo Next Page
To Previous Page IconTo Previous Page
To Previous Page IconTo Previous Page
Loading...
Troubleshooting 85
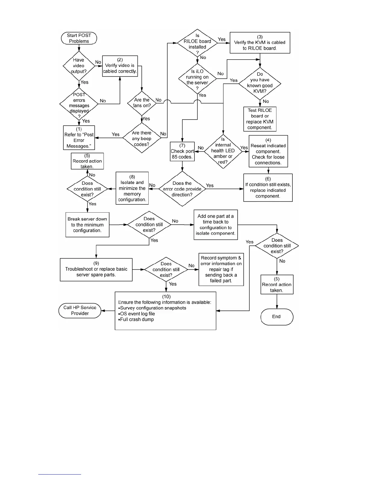
OS boot problems flowchart
Symptoms:
Server does not boot a previously installed operating system
Server does not boot SmartStart
Possible causes:
Corrupted operating system
Hard drive subsystem problem
Incorrect boot order setting in RBSU

Table of Contents

Related product manuals