EasyManua.ls Logo

HP L1940 - Page 30

HP L1940
82 pages
Print Icon
To Next Page IconTo Next Page
To Next Page IconTo Next Page
To Previous Page IconTo Previous Page
To Previous Page IconTo Previous Page
Loading...
Go to cover page
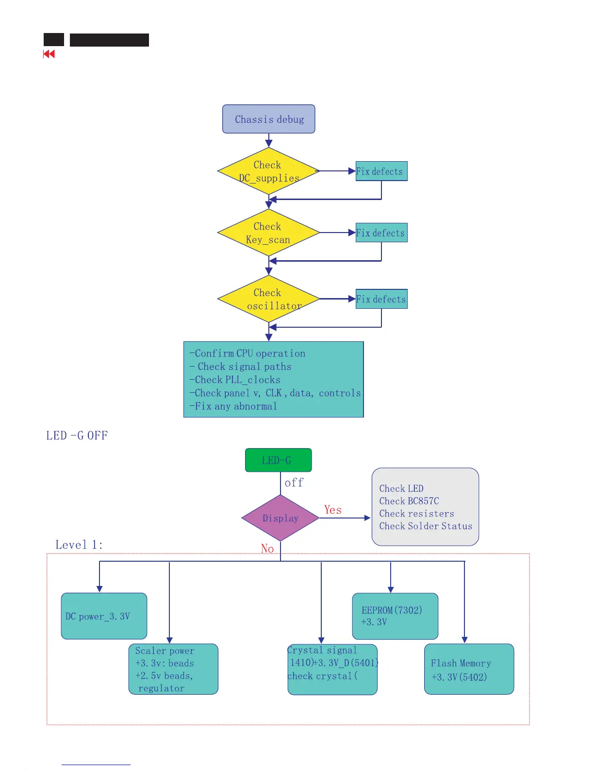
Repair Flow Chat
30
Preparation : before chassis debugging, first check all wire harness,
remove intrusions, and find errors by visual
HP L1940

Other manuals for HP L1940

Related product manuals