EasyManua.ls Logo

HPE StoreOnce 6600 - Zoning Considerations

HPE StoreOnce 6600
258 pages
To Next Page IconTo Next Page
To Next Page IconTo Next Page
To Previous Page IconTo Previous Page
To Previous Page IconTo Previous Page
Loading...
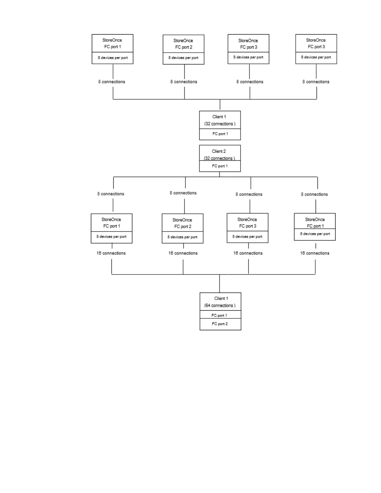
Zoning considerations
Important: Non-optimal Fibre Channel SAN zoning can lead to a lack of Fibre Channel connectivity. HPE
recommends the following configurations:
Every backup/media server should zone at least two Fibre Channel ports with at least two StoreOnce
node Fibre Channel ports across different Fibre Channel cards, ideally across different SANs. Multiple
connections allow for higher availability. If a connection is broken, StoreOnce Catalyst over Fibre
Channel will automatically attempt to connect on a different path without failing the backup. The
backup will fail from a lack of connection only if no paths are available from the media/backup server
Zoning considerations 89

Table of Contents

Related product manuals