EasyManua.ls Logo

Huawei UPS2000-G-20KRTL - Verifying the Installation

Huawei UPS2000-G-20KRTL
194 pages
To Next Page IconTo Next Page
To Next Page IconTo Next Page
To Previous Page IconTo Previous Page
To Previous Page IconTo Previous Page
Loading...
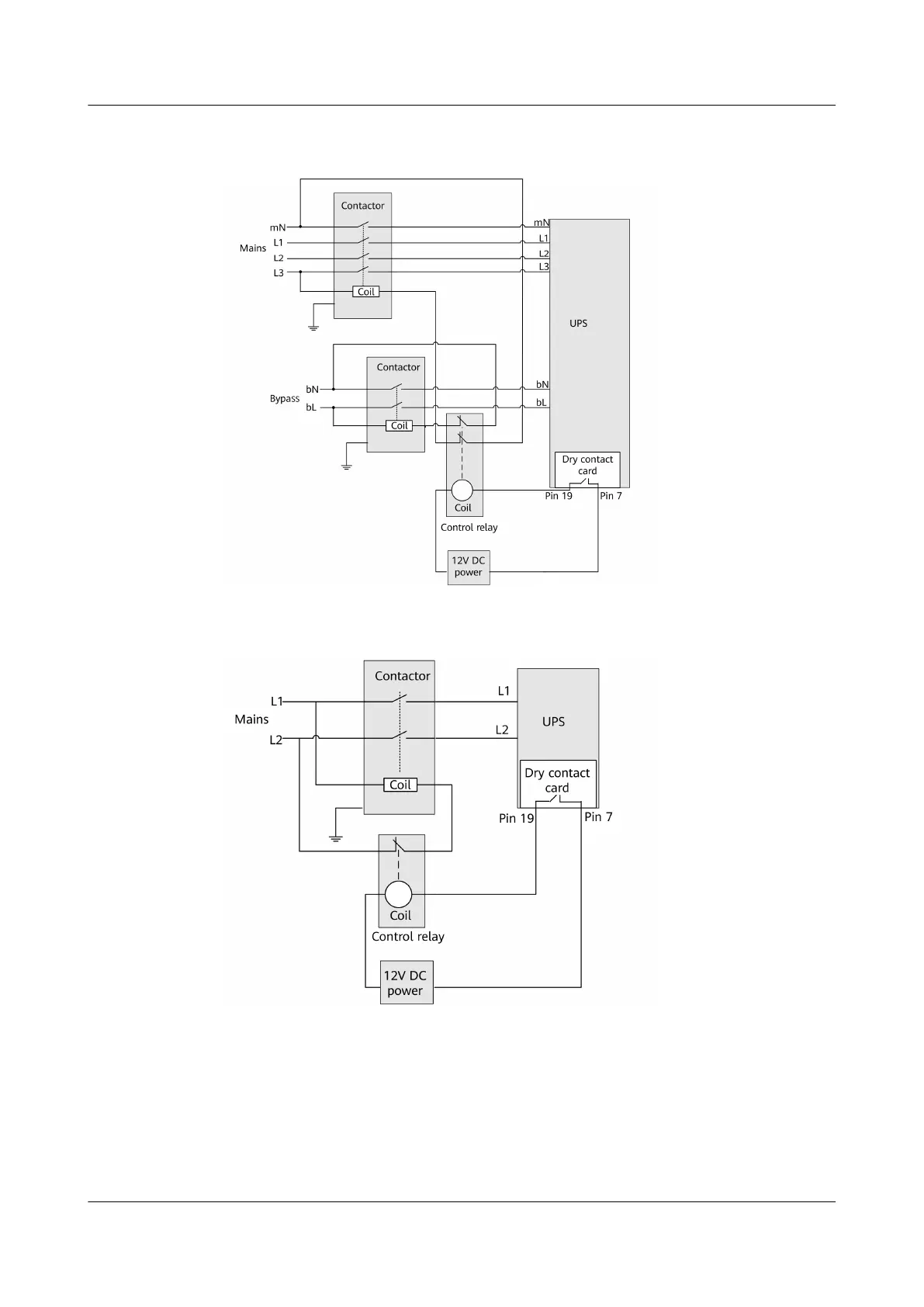
Figure 3-10 Bypass backfeed protection connections for the UPS2000-G-15
kVA/20 kVA (three-phase input single-phase output)
Figure 3-11 Bypass backfeed protection connections for the UPS2000-G-6 kVA/10
kVA/15 kVA/20 kVA (two live wires)
3.4 Verifying the Installation
Table 3-5 lists the check items.
UPS2000-G- (6 kVA-20 kVA)
User Manual 3 Installation
Issue 18 (2021-07-16) Copyright © Huawei Technologies Co., Ltd. 39

Table of Contents

Other manuals for Huawei UPS2000-G-20KRTL

Related product manuals