EasyManua.ls Logo

Icom ID-5100A - Page 46

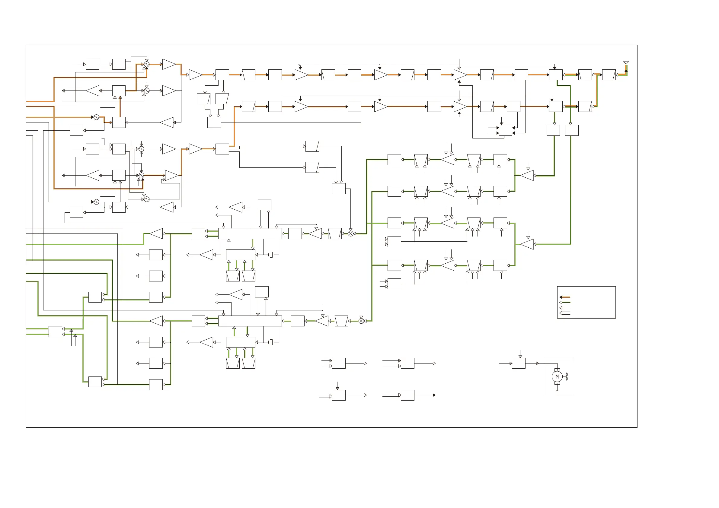
Icom ID-5100A
59 pages
To Next Page IconTo Next Page
To Next Page IconTo Next Page
To Previous Page IconTo Previous Page
To Previous Page IconTo Previous Page
Loading...
9-2
BPF
HPF
RF
AMP
BPF
CERAMIC
RF
AMP
LPF
PWR
AMP
ATT
TX/RX
SW
LPF
TX/RX
SW
AMP
BPF
BPF
AMP
FAN
CTRL
FIL
LOOP
BUFF
DRIVE
AMP
BPF
MF1
PWR
AMP
ATT
BUFF
IF
AMP
RF
AMP
BUFF
LPF
BUFF
BPF
ANTENNA
BPF
CERAMIC
BPF
RF
AMP
BUFF
DRIVE
PRE
BPF
ATT
LPF
BPF
XTAL
IF
AMP
RF
AMP
RF
AMP
ATT
BUFF
DRIVE
AMP
HPF
BUFF
TX/RX
SW
BUFF
BUFF
DRIVE
PRE
ATT
PLL
IC
APC
CTRL
BPF
ATT
BPF
XTAL
PWR
DET
PWR
DET
ATT
ATT
D/A
SQL
AMP
SQL
AMP
AGC
AMP
AGC
AMP
BPF
CERAMIC
BPF
CERAMIC
D/A
FIL
RIPPLE
VCO
SW
LPF
LPFLPF
LPF
LPF
X3
RX
SW
RX
SW
RX
SW
RX
SW
TX/RX
SW
LPFHPF
X3
FIL
LOOP
BUFF
FIL
RIPPLE
PLL
IC
VCO
SW
RX
SW
RX
SW
LIMITER
DET OUT
SHIFT
AFMUTE
FIL
DET OUT
WXALT
SHIFT
CTCSS
SELECT
LIMITER
FIL
FIL
IF IC
VR
CHASSIS UNIT
ELEC.
LIMITER
CTRL
AF
DIGI/AN
WXALT
FIL
CTRL
FIL
8V
CTCSS
AFMUTE
AF
FIL
WIDE/NARROW
DIGI/AN
SHIFT
FANHV
TX_MUTE)
SELECT
IF IC
SELECTOR
SHIFT
118-550MHz
118-174MHz
375-550MHz
PCON(V/U)
LIMITER
118-174MHz
375-550MHz
15.3MHz
UT8
HV
HV
VT8
AM
FM
FM
AM
RVCO
RIF
LIF
46.35MHz
38.85MHz
38.4MHz
45.9MHz
L_R5
R_R5
FUNC
R_VR5/L_VR5
R_VR5R_VAGC
RATT
RBPF1RBPF2RBPF3RBPF4
L_VR5L_VAGC
LATT
LBPF1LBPF2LBPF3LBPF4
R_UR5/L_UR5
L_UR5L_UAGC
LATT
LBPF1LBPF2LBPF3LBPF4
5VS
L_400S
R_UR5R_UAGC
RATT
RBPF1RBPF2RBPF3RBPF4
R_400S
5VS
DA_DATA
DA_CK
DA_STB
RBPF1-4
LBPF1-4
RATTC,LATTC
TXMUTE
FUNC5VS
R5
CTRL
5VS
R_UR5C
L_UR5C
R_VR5C
L_VR5C
R_UR5
L_VR5
L_UR5
R_VR5
ATT
CTRL
5VS
RATTC
LATTC
RATT
LATT
L_SQL
R_SQL
SELECTOR
WIDE/NARROW
L_SQLIN
L_RSSI
R_RSSI
R_SQLIN
L_WXALT
L_DTCSIN
R_DTCSIN
R_WXALT
L_DET
R_DET
D/A
D/A
DATA
AUSTB
CK
PCON_V
PCON_U
R_R5C
L_R5C
R_R5
L_R5
8V
R_VCOSHIFT
R_PLLSW
400-470MHz
137-174MHz
R_LV
L_PLLSW
L_VCOSHIFT
12.8MHz
8V
R_UHF
R_VHF
L_UHF
L_VHF
LVCO
L_LV
L_AGC
R_AGC
Q226 Q229-Q231
Q221 IC207/Q222
X201
IC206
Q220
Q206 Q240/Q241
Q201 IC202/Q202
X200
IC201
Q200
Q213
D208/Q215
Q211/Q207
Q210/Q205
Q214 IC203
Q234
Q236
Q233/Q228
Q232/Q227
Q235
IC208 D52/D234/D235
D50
D212/D213
D236/D237
D216/D217
IC110
IC111
IC111
Q112/Q139
Q125
IC117
Q113/Q140
Q126
IC117 IC119 IC121
IC123
IC103
Q122/Q124/Q142
Q128/D107/D108
D111/D112
Q132/Q134
FI102 FI103
X102
IC122
IC103
IC120IC119
Q131/Q133
Q121/Q123/Q141
Q127/D105/D106
D109/D110
FI100 FI101
X101
Q137/
D115/D117
FI104
Q138/
D116/D118
FI105
IC125
IC124
Q21/Q22
IC1 IC103
Q117-Q120
Q1/Q2/Q5/Q6
Q10/Q11/Q14/Q15
Q29/Q30/D49
Q38 D55 Q41 IC4 D62/D67 D68/D73/D75
Q36 D53 Q40 IC3 D59/D63
D66/D69/
D70/D77
D79D81
IC2/Q46/Q48
Q24/D37/D38
D34D28/D88Q20D20/D87D14
D33D27/D85Q19D19/D86D13
Q23/D35/D36
D32D22/D24/D26/D30Q18D10/D12/D16/D18D8
Q9/Q33
D31D21/D23/D25/D29Q17D9/D11/D15/D17D7
Q8/Q31
RX LINE
CONTROL LINE,COMMON LINE
DATA LINE
Explanatory notes
TX LINE
D84
LIMITER
D114
LIMITER
D113
D231/D233
D232
D223/D224
D227/D229
D230
D225/D226
D207/D209
D205
D201/D202
D240/D241
D203/D204
D206/D228
Q237
D238/D239
Q208/Q209/Q212
LOSW
DTMF
L_DAF
R_DAF
TX:400M-470MHz
RX:353.65M-516.35MHz
RX:164.35M-220.35MHz
RX:361.15M-511.15MHz
137M-174MHz
RX:79.15M-135.15MHz
TX:
RX:
156.85M-212.85MHz

Other manuals for Icom ID-5100A

Related product manuals