EasyManua.ls Logo

Inovance MD800 Series - 4.4 Commissioning Procedure Under PMVVC

Inovance MD800 Series
145 pages
To Next Page IconTo Next Page
To Next Page IconTo Next Page
To Previous Page IconTo Previous Page
To Previous Page IconTo Previous Page
Loading...
Commissioning and Trial Run
36
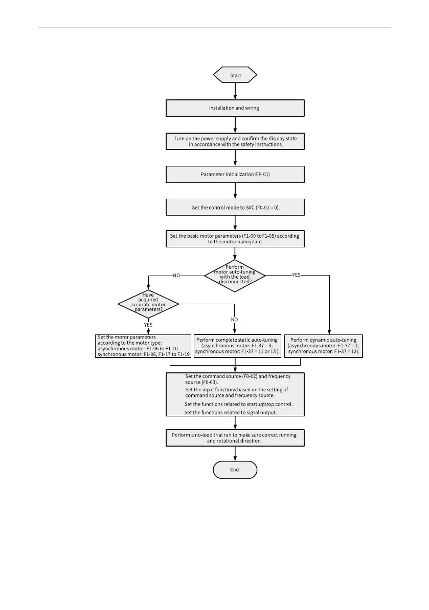
4.3 Commissioning Procedure Under SVC
Figure 4‑3 Commissioning flowchart under sensorless vector control (SVC)

Other manuals for Inovance MD800 Series

Related product manuals