EasyManua.ls Logo

Integra DTR-40.3 - Connecting Components with HDMI; HDMI Connection Guide

Integra DTR-40.3
96 pages
Print Icon
To Next Page IconTo Next Page
To Next Page IconTo Next Page
To Previous Page IconTo Previous Page
To Previous Page IconTo Previous Page
Loading...
17
En
Connect your components to the appropriate jacks. The default input assignments are shown below.
: Assignment can be changed ( page 45).
See also:
Connection Tips and Video Signal Path” ( page 85)
“Using an RIHD-compatible TV, Player, or Recorder” ( page 88)
About HDMI” ( page 90)
Audio Return Channel (ARC) function
Audio Return Channel (ARC) function enables an HDMI capable TV to send the audio stream to the HDMI OUT MAIN
of the AV receiver.
This function can be used when:
your TV is ARC capable, and
–the TV/CD input selector is selected, and
–“HDMI Control(RIHD)” is set to “On”( page 58), and
–“Audio Return Channel” is set to Auto” ( page 59).
Tip
To listen to audio received by the HDMI IN jacks through your TV’s speakers:
Set the “HDMI Control(RIHD) setting to “On” ( page 58) for an p-compatible TV.
Set the “Audio TV Out” setting to “On” ( page 59) when the TV is not compatible with p, or the “HDMI
Control(RIHD)” setting to “Off”.
Set your Blu-ray Disc/DVD player’s HDMI audio output setting to PCM.
To listen to TV audio through the AV receiver, see “Connecting Your Components” ( page 18).
Note
When listening to an HDMI component through the AV receiver, set the HDMI component so that its video can be seen on the TV
screen (on the TV, select the input of the HDMI component connected to the AV receiver). If the TV power is off or the TV is set to
another input source, this may result in no sound from the AV receiver or the sound may be cut off.
•As theAudio TV Out” setting is set to “On” ( page 59) to hear from your TV speakers, the sound will also be output from the AV
receiver’s speakers if you adjust the volume of the AV receiver. Similarly, as the
HDMI Control(RIHD)” setting is set to On
( page 58) to hear from the speakers of an p-compatible TV, the AV receiver’s speakers will produce sound if you adjust
the volume of the AV receiver, while the TV speakers will be muted. To stop the AV receiver’s speakers from producing sound, you
can either change the settings on the AV receiver or on the TV, or turn down the volume of the AV receiver.
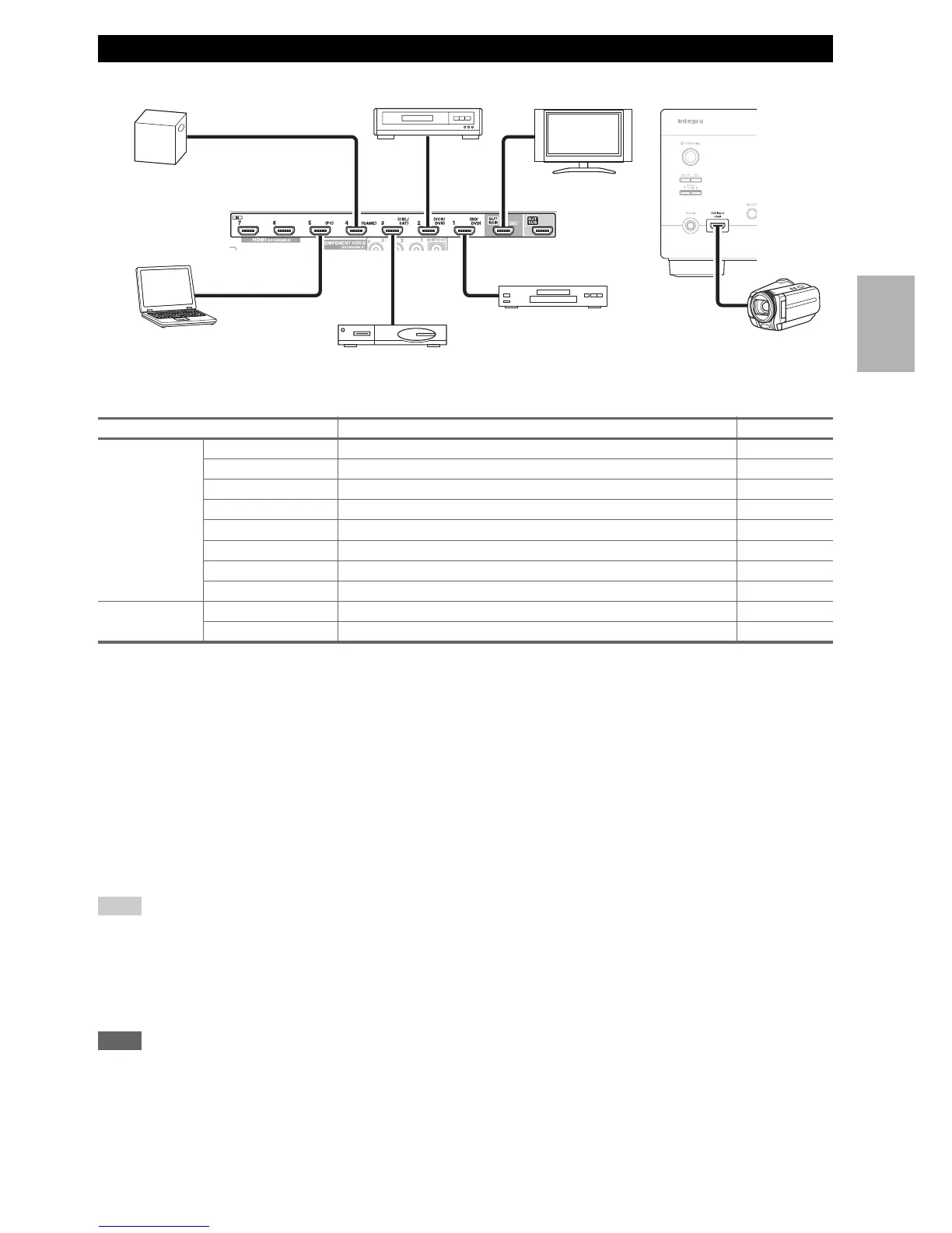
Connecting Components with HDMI
Jack Components Assignable
Input HDMI IN 1 Blu-ray Disc/DVD player
HDMI IN 2 VCR or DVD recorder/Digital Video Recorder
HDMI IN 3 Satellite/cable set-top box, etc.
HDMI IN 4 Game console
HDMI IN 5 Personal computer
HDMI IN 6 Other components
HDMI IN 7 Other components
AUX Input HDMI Camcorder
Output HDMI OUT MAIN TV
HDMI OUT SUB projector, etc.
Game console
VCR or DVD recorder/Digital Video Recorder
TV, projector,
etc.
Satellite/cable set-top box, etc.
Blu-ray Disc/DVD player
Camcorder
Personal computer

Table of Contents

Related product manuals