EasyManua.ls Logo

Integra DTR-6.4/5.4 - Connecting Your Audio Components; Connecting Your AV Components

Integra DTR-6.4/5.4
80 pages
Print Icon
To Next Page IconTo Next Page
To Next Page IconTo Next Page
To Previous Page IconTo Previous Page
To Previous Page IconTo Previous Page
Loading...
18
Connecting your AV components
Here is an explanation of typical ways to connect various components to the DTR-6.4/5.4. There are many ways that any one component can
be connected, and it is up to you to decide which method best fits your situation. The directions given here are only one option and should only
be thought of as such. It is best to fully understand the nature of each connector and terminal as well as those of your components and their
features to ascertain which method of connection is best.
INPUT 1
INPUT 2
OUTPUT
COMPONENT VIDEO
Y
IN
IN
IN
VIDEO 2
VIDEO 2
TAPE
VIDEO 3
VIDEO 3
IN
IN
IN
OUT
OUTOUT
ANTENNA
AM
IR OUT
56K
A
40K
B
ZONE 2
OPTICAL
1
2
OPTICAL
IN
OUT
12 V
TRIGGER
OUT
A
B
IN
COAXIAL
IN
COAXIAL
DIGITAL
CD
L
R
GND
PHONO
PR
PB
: Signal flow
Digital audio output (coaxial)
Analog audio input
Analog audio output
R (red)
L (white)
R (red)
L (white)
3. Cassette tape deck,
MD recorder, DAT deck,
or CD recorder (TAPE)
L (white)
R (red)
L (white)
R (red)
2. Turntable (PHONO)
1. CD player (CD)
Ground wire
(earth)
Analog audio
output
Analog audio output
(DTR-6.4 only)
Digital audio
input (optical)
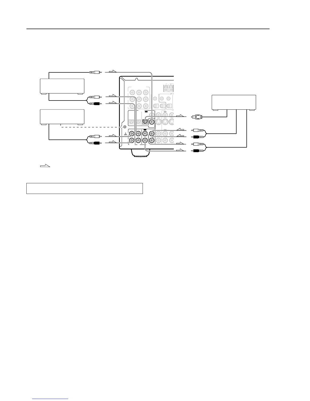
Below is an example of how you can connect your audio
components to the DTR-6.4/5.4. Refer to the diagram above for the
following connection examples.
1. Connecting a compact disc player (CD)
Using an RCA audio cable, connect the output jacks of the compact
disc player to the CD audio jacks of the DTR-6.4/5.4. Make sure
that you properly connect the left channel to the L jack and the right
channel to the R jack.
If the compact disc player has a digital output, connect it to either
the DIGITAL IN COAXIAL jack or the DIGITAL IN OPTICAL
jack of the DTR-6.4/5.4 depending on the type of connector on the
compact disc player.
With the initial settings of the DTR-6.4/5.4, the CD input source
is set for digital input at the COAXIAL jack.
If the digital connection is made to a different jack, this must be
changed at “Input Setup” “Digital Input” (see page 34).
2. Connecting a turntable (PHONO) (DTR-6.4 only)
Using an RCA audio cable, connect the output jacks of the turntable
to the PHONO audio jacks of the DTR-6.4. Make sure that you
properly connect the left channel to the L jack and the right channel
to the R jack.
Note:
The DTR-6.4 is designed for use with moving magnet cartridges.
For proper operation, connect a ground (or earth) wire to the GND
terminal. For some turntables, however, connecting the ground wire
may cause increased noise, and in such a case, a ground wire is not
necessary and should not be connected.
Connecting your audio components
3. Connecting a cassette tape deck, MD recorder, DAT deck, or
CD recorder (TAPE)
Using RCA audio cables, connect the output jacks (PLAY) of the
device to the TAPE IN audio jacks of the DTR-6.4/5.4 and connect
the input jacks (REC) of the device to the TAPE OUT audio jacks
of the DTR-6.4/5.4. Make sure that you properly connect the left
channels to the L jacks and the right channels to the R jacks.
If the device has a digital output, connect it to either the DIGITAL
IN COAXIAL jack or the DIGITAL IN OPTICAL jack of the DTR-
6.4/5.4 depending on the type of connector on the device.
With the initial settings of the DTR-6.4/5.4, nothing is allocated
as the digital input source for TAPE (----).
If you connect the digital audio output, be sure to make the
appropriate changes at “Input Setup” “Digital Input” (see page
34).
If the device has a digital input, connect it to the DIGITAL OUT
jack of the DTR-6.4/5.4 for digital recording of the signal from the
digital input of the DTR-6.4/5.4.
Note:
The output from the DIGITAL OUT jack of the DTR-6.4/5.4 is only
the digital signal input to the DIGITAL IN jack.

Table of Contents

Related product manuals