EasyManua.ls Logo

Integra DTR-7 - Page 17

Integra DTR-7
64 pages
Print Icon
To Next Page IconTo Next Page
To Next Page IconTo Next Page
To Previous Page IconTo Previous Page
To Previous Page IconTo Previous Page
Loading...
17
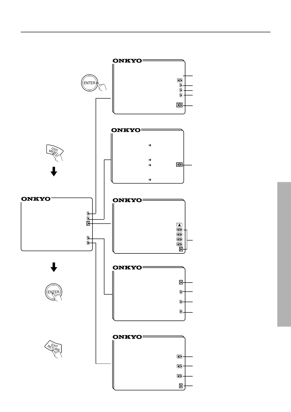
Using the on-screen display
*** Menu ***
Input Selector
Rec Selector
Listening Mode Setup
Speaker Setup
Screen Setup
** Input Selector **
Input = DVD
OPTICAL 1
Digital Input Setup
Video Assign Setup
IntelliVolume Setup
Listening Dolby
Mode= Pro Logic
THX Cinema
** Rec Selector **
•Picture VIDEO
=DVD 1,2
•Sound TAPE
=DVD VIDEO
1,2
•Digital OPTICAL
=
----
OUT
** Listening Mode **
Setup
Listening
Mode=Mono Movie
Front Effect = ON
Reflect Level = 0dB
Reverb Level = 0dB
Room Size =Mid
Default
** Speaker Setup **
Config Setup
Distance Setup
Level Setup
Bass Peak Setup
** Screen Setup **
Background
Color = Green 1
Superimpose
Mode = Normal
Immediate
Display = ON
Character Position
Input Selector screen (page 27,32)
Rec Selector screen (page 45)
Listening Mode Setup screen (page 38)
Speaker Setup screen (page 19)
Screen Setup screen (See the previous page.)
OSD screens
or
Select the input source (page 27).
Perform digital input setting (page 29).
Assign a video input source (page 40).
Perform IntelliVolume setting (page 43).
Set the listening mode (page 36).
Set the speaker configuration (page 19).
Set the speaker distance (page 20).
Set the speaker output level (page 21).
Set the bass peak level (page 23).
Set the background color.
Set the superimpose mode.
Set the simultaneous display mode.
Set the display position of characters.
Set the listening mode parameters
(pages 38,39).
Select the audio recording source (page 45).

Related product manuals