EasyManua.ls Logo

Intel MultiProcessor - Default Configurations; Symmetric I;O Mode

Intel MultiProcessor
97 pages
Print Icon
To Next Page IconTo Next Page
To Next Page IconTo Next Page
To Previous Page IconTo Previous Page
To Previous Page IconTo Previous Page
Loading...
Hardware Specification
Version 1.4 3-11
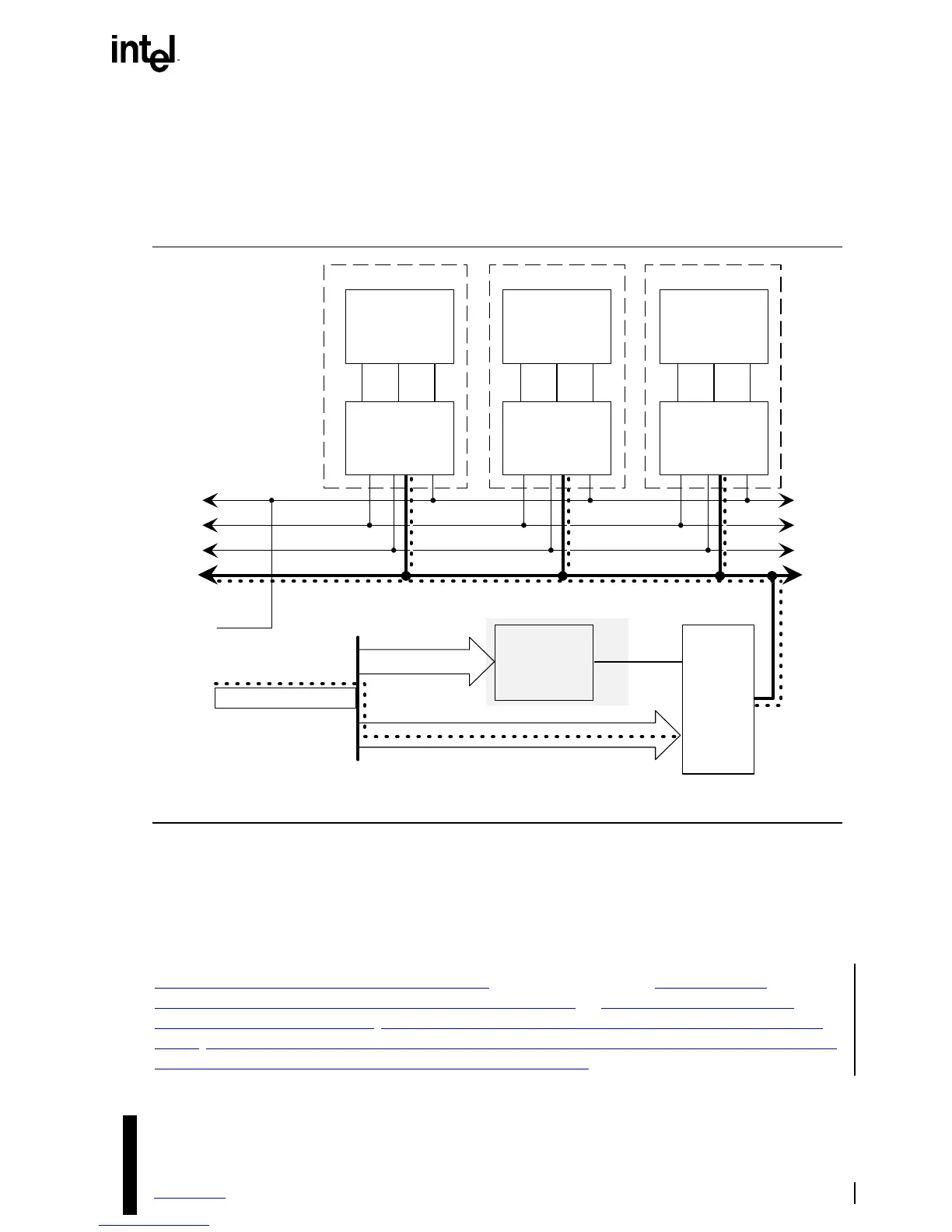
3.6.2.3 Symmetric I/O Mode
Some MP operating systems operate in Symmetric I/O Mode. This mode requires at least one I/O
APIC to operate. In this mode, I/O interrupts are generated by the I/O APIC. All 8259 interrupt
lines are either masked or work together with the I/O APIC in a mixed mode. See Figure 3-5 for
an overview of Symmetric I/O Mode.
LINTIN0 LINTIN1
NMI
NMI
INTR
CPU 1
LINTIN0 LINTIN1 LINTIN0 LINTIN1
NMI INTR
CPU 2
NMI INTR
CPU 3
REG.
MARK
BSP AP1 AP2
LOCAL
APIC
1
LOCAL
APIC
2
LOCAL
APIC
3
RESET
LINTIN0
LINTIN1
ICC BUS
INTR
I/O
APIC
8259A-
EQUIVALENT
PICS
INTERRUPT INPUTS
SHADED AREAS INDICATE UNUSED CIRCUITS. DOTTED LINE SHOWS INTERRUPT PATH.
Figure 3-5. Symmetric I/O Mode
The APIC I/O unit has general-purpose interrupt inputs that can be individually programmed to
different operating modes. The I/O APIC interrupt line assignments are system implementation
specific. Refer to Chapter 4 for custom implementations and to Chapter 5 for default
configurations.
The hardware must support a mode of operation
in which the system can switch easily to
Symmetric I/O mode from PIC or Virtual Wire mode. When the operating system is ready to
switch to MP operation, it writes a 01H to the IMCR register, if that register is implemented, and
enables I/O APIC Redirection Table entries. The hardware must not require any other action on the
part of software to make the transition to Symmetric I/O mode.

Table of Contents

Related product manuals