EasyManua.ls Logo

INVT GD300-075G-4 - Page 153

INVT GD300-075G-4
289 pages
To Next Page IconTo Next Page
To Next Page IconTo Next Page
To Previous Page IconTo Previous Page
To Previous Page IconTo Previous Page
Loading...
Goodrive300 Series VFD Basic operation instruction
148
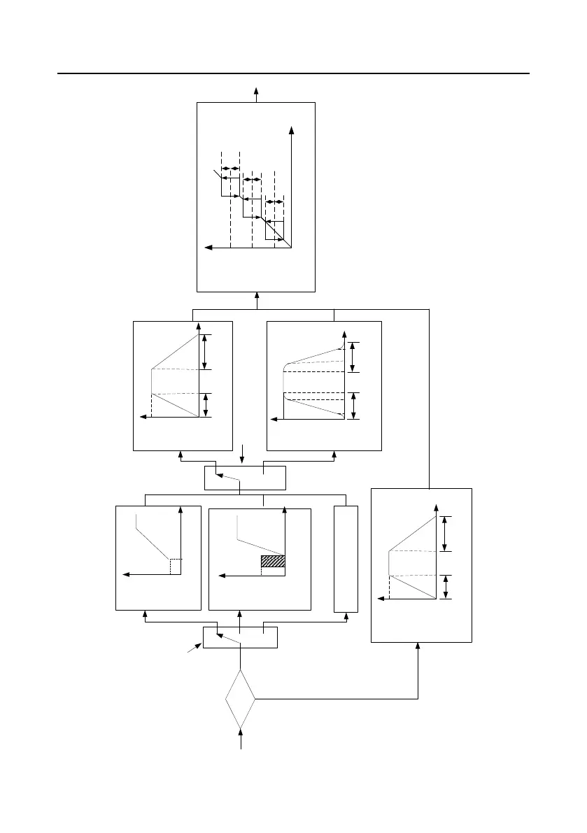
Jogging running
N
1f
1t
P00.11
ACC time
P00.12
DEC time
ACC
DEC
P00.03
ACC
DEC
P00.03
1f
1t
P08.07
ACC time
P08.08
DEC time
ACC
DEC
P08.06
1t
1f
1t
Jump
frequency 2
½ x Jump bandwidth 2
½ x Jump bandwidth 2
Jump
frequency 1
½ x Jump bandwidth 1
½ x Jump bandwidth 1
Jump
frequency 3
½ x Jump bandwidth 3
½ x Jump bandwidth 3
Y
Start after rotation speed tracking
P01.00
Starting running
Start directly
The starting frequency
The starting frequency
The retention time
The braking time before starting
The braking current before starting
P01.05
ACC/DEC method selection
P00.11
ACC time
P00.12
DEC time
0
1
2
0
1
Linear ACC/DEC
S curve ACC/DEC
Start directly
Start after DC braking
Jogging running frequency
1f

Table of Contents

Related product manuals