EasyManua.ls Logo

INVT GD300-075G-4 - Page 202

INVT GD300-075G-4
289 pages
To Next Page IconTo Next Page
To Next Page IconTo Next Page
To Previous Page IconTo Previous Page
To Previous Page IconTo Previous Page
Loading...
Goodrive300 Series VFD Fault tracking
197
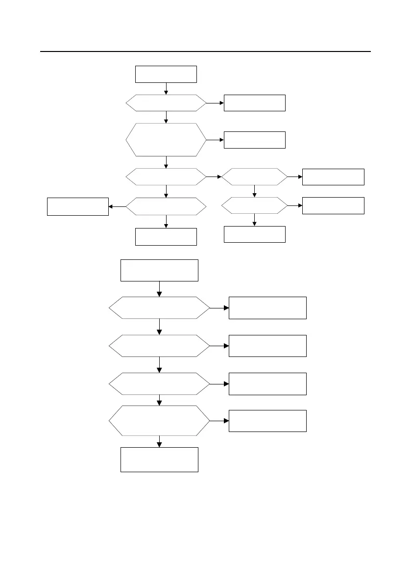
8.6.3 Overvoltage
OV fault
Check if the voltage range is
in the standard one or not ?
Check if the ACC/DEC
time is too short
Check if the load motor
is in abnormal reverse
running
Ensure the power supply
meets the need
Check If UVW is short
Circuited to the earth and the
configuration of the output side
is right or not?
Settle the short circuit and
confabulate rightly
Shortening the ACC/DEC
time
Check the load and adjust
If it is the VFD fault,
contact our company
Check if shortening the
ACC/DEC time is allowed
Check if it needs
to use the options
Add braking optionds
Adjust the braking options
and the resistor
Yes
No
Yes
No
Yes
No
Yes
No
Yes
No
Yes
Yes
8.6.4 Undervoltage
UV fault
Check that if there is
powering off during the
running of the VFD
If the voltage of the power
supply is in the standard range
Ensure the power supply
meet the need
Check if the air switch and
contactor on the inside is off or
abnormal or not
Switch on the air switch
and contactor and settle
the abnormal
Adjust the power supply
Ensure the power off
reason and settle the
abnormal
If it is the VFD fault,
contact our company
Check if there is big power
device in the same power supply
Yes
No
Yes
No
Yes
No
Yes
No

Table of Contents

Related product manuals