EasyManua.ls Logo

ITech IT-M7723 - Page 86

ITech IT-M7723
126 pages
Print Icon
To Next Page IconTo Next Page
To Next Page IconTo Next Page
To Previous Page IconTo Previous Page
To Previous Page IconTo Previous Page
Loading...
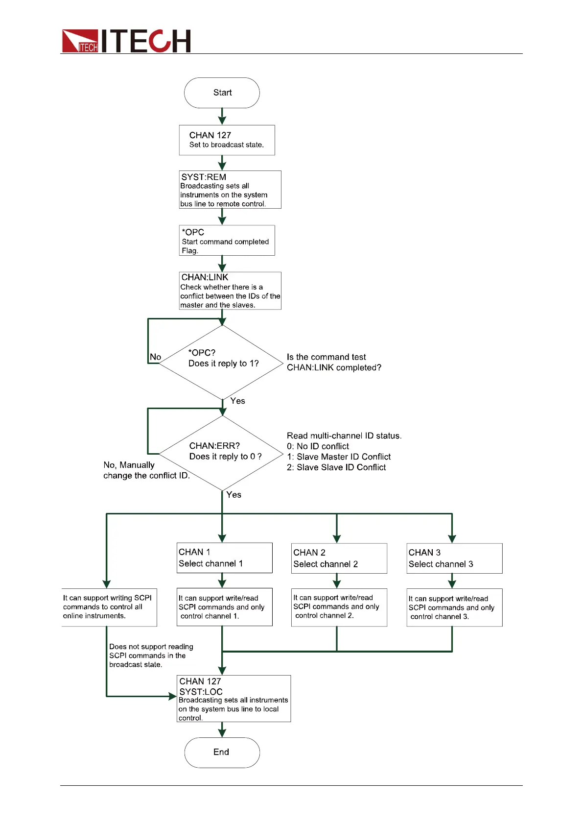
Multi-Channel command(IT-M7723)
Copyright© Itech Electronic Co., Ltd. 74

Table of Contents

Other manuals for ITech IT-M7723

Related product manuals