EasyManua.ls Logo

Jackson MSC TEMPSTAR - Side Mounted Control Box Assembly

Default Icon
55 pages
Print Icon
To Next Page IconTo Next Page
To Next Page IconTo Next Page
To Previous Page IconTo Previous Page
To Previous Page IconTo Previous Page
Loading...
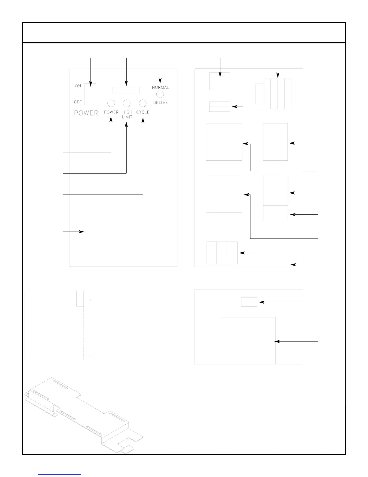
SIDE MOUNTED CONTROL BOX ASSEMBLY
10
1
2, 21
3
CONTROL BOX FRONT COVER
4
5
6
7, 8
INNER CONTROL BOX LAYOUT
9,22
11, 22
10, 22
12, 22
13, 14
12, 22
15, 16
17
18, 23, 24
19
CONTROL BOX BOTTOM LAYOUT
21, 22
20
THE MOUNTING SCREWS FOR THE CONTROL BOX
FRONT COVER (10-32 X 1/2” SLOTTED TRUSSHEAD
SCREWS) MAY BE ORDERED USING 5305-011-39-85.
Bracket, Side Mount Electrical Box
5700-041-65-68
Cover, Dielectric Control Panel
5700-021-50-89