EasyManua.ls Logo

JBL JSR-400 - Receiver; Wiring Diagram

JBL JSR-400
67 pages
Print Icon
To Next Page IconTo Next Page
To Next Page IconTo Next Page
To Previous Page IconTo Previous Page
To Previous Page IconTo Previous Page
Loading...
35
Dolby Pro-Logic
Ò
A/V Receiver JSR-400
WIRING DIAGRAM
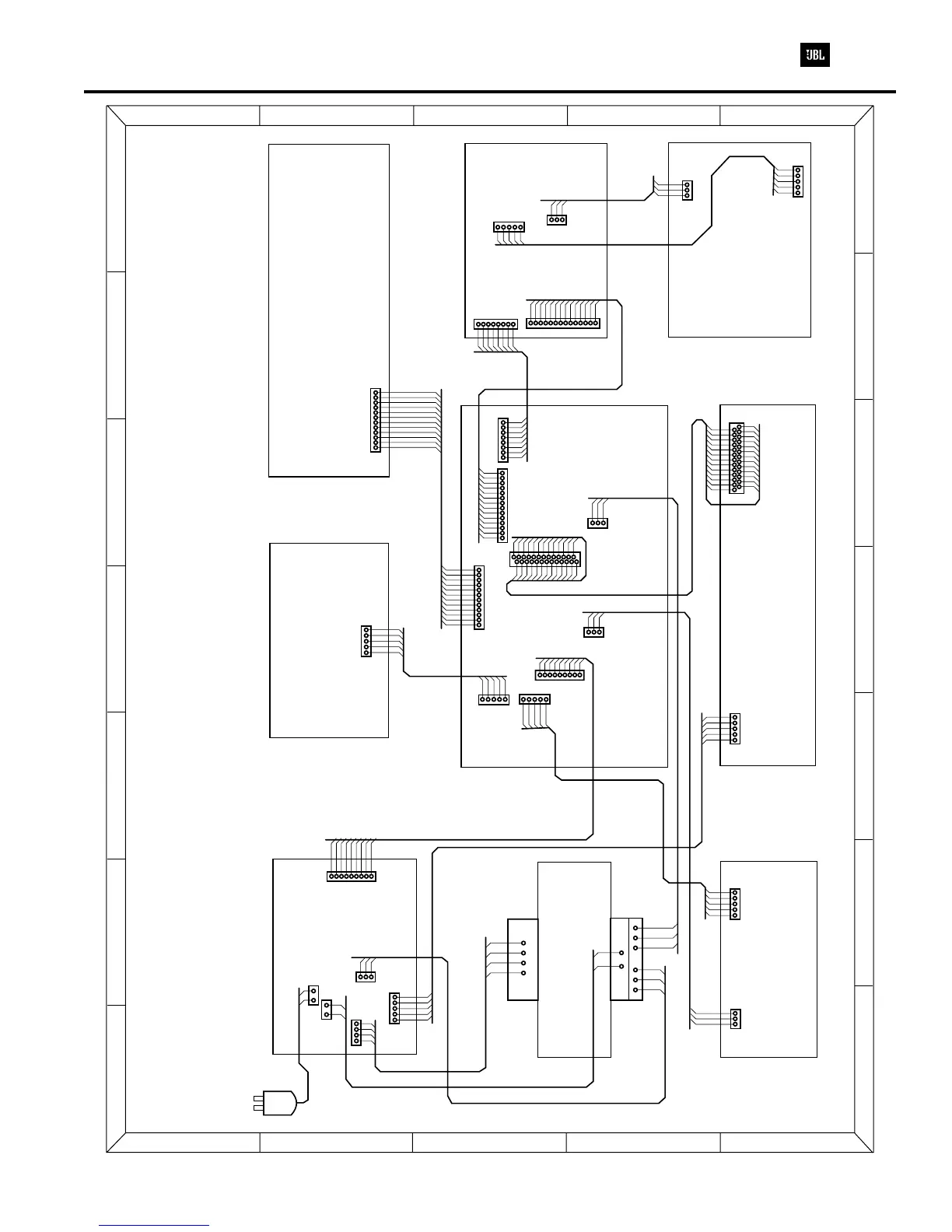
JSR-400 WIRING DIAGRAM
5
5
4
4
3
3
2
2
1
1
A
A
B
B
C
C
D
D
E
E
F
F
G
G
VIDEO PCB ASS’Y
0112-000-1613
TUNER PCB ASS’Y
0112-000-181-2
1112-000-011
VOLUME PCB ASS’Y
0122-002-1612
TONE PCB ASS’Y
0112-002-1614
CONTROL PCB ASS’Y
0112-000-191
1112-000-013
MAIN PCB ASS’Y
0112-002-151-2
1112-000-017
HEAD PHONE PCB ASS’Y
0112-000-1615
POWER TRANSFORMER
POWER SUPPLY PCB ASS’Y
0112-000-1611
AC
INPUT
WA4
WA3
CN11
WA1
WA2
WA5
BLU
BLU
GRY
GRY
YEL
BLK
YEL
CN5
CN10
CN101
CN102
CN7
CN6
CN4
CN3
WA8
WA7
WA4
WA11
WA3
CN9
WA12
CN2
WA4
WA1
WA10
WA2
WA8
RED
GRN
RED

Related product manuals