EasyManua.ls Logo

jcb JS130 - Page 190

jcb JS130
533 pages
Print Icon
To Next Page IconTo Next Page
To Next Page IconTo Next Page
To Previous Page IconTo Previous Page
To Previous Page IconTo Previous Page
Loading...
9 - 10
Section C Electrics
9803/6410
Section C
9 - 10
Issue 1
Fault Finding
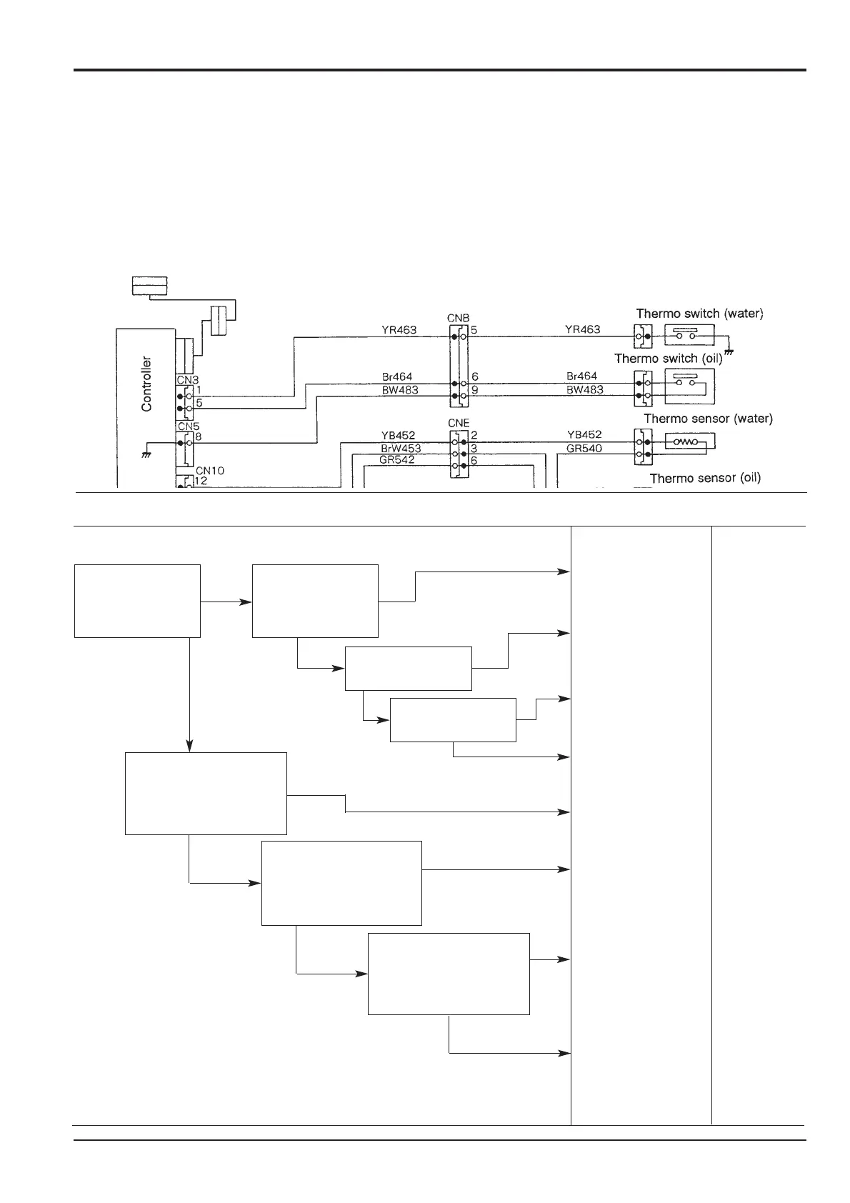
Fault Diagnosis (continued)
Fluid Overheating, water, oil, Problem No 8
Note: Message does not go out even if the actual temperature is below the following; Hydraulic Oil Temperature 84°C. Engine
Coolant Temperature 92°C.
Prior confirmation
Items
1 The "MODE" of the mode display is not flashing. 2. Each bar graph displays more than one graduation.
3 Confirm that the water and oil temperature bar graph is lit at 8 graduations.
Troubleshoot Cause Remedy
Thermo switch Replace
(water) defect switch
Defective YR
wiring between CNB Repair YR
and thermo switch wiring
Defective YR
wiring between CN3 Repair YR
and CNB wiring.
Controller defect Replace
controller
Thermo switch Replace
(water) defect sensor.
Bad connection Clean
of thermo (water) sensor
connector connector
terminal
Clean
Bad connection of CNE
CNE connector
terminal
Replace
Controller defect controller
or bad connection or clean
CN10 CN10
connector
terminal
Note: When there is breakage in the wiring, the bar graph goes out completely.
Is thermo sensor
(water) temperature
abnormal at self-
check? (comparison of
actual and indicated
temperature)
YES
YES
YES
NO
1. Water temperature bar graph lit at 8 graduations.
Key switch ON
Remove thermo sensor (water)
connector and measure resistance
of sensor side.
Is it within the range of values in
separate chart?
(Refer to resistance values in
separate chart)
When thermo switch
(water) connector is
removed, does
message go out?
When CNB connector
is removed, does
message go out?
When CN3 connector is
removed, does
message go out?
Remove CNE connector and
measure resistance between male
side terminal YB and GR.
Is it within the range of values in
separate chart?
(Refer to resistance values in
separate chart)
Remove CN10 connector and
measure resistance between
female side terminal YB and GR.
Is it within the range of values in
separate chart?
(Refer to resistance values in
separate chart)
NO
NO
NO
NO
NO
NO
YES
YES
YES
YES
Key switch OFF
• Display water
temperature with
self-check
• Measure actual
temperature

Table of Contents

Related product manuals