EasyManua.ls Logo

Johnston VT502 - Page 150

Default Icon
220 pages
Print Icon
To Next Page IconTo Next Page
To Next Page IconTo Next Page
To Previous Page IconTo Previous Page
To Previous Page IconTo Previous Page
Loading...
V Range 502 l 652 l 802 Maintenance Manual
MA5:14
Chapter - Pneumatic System
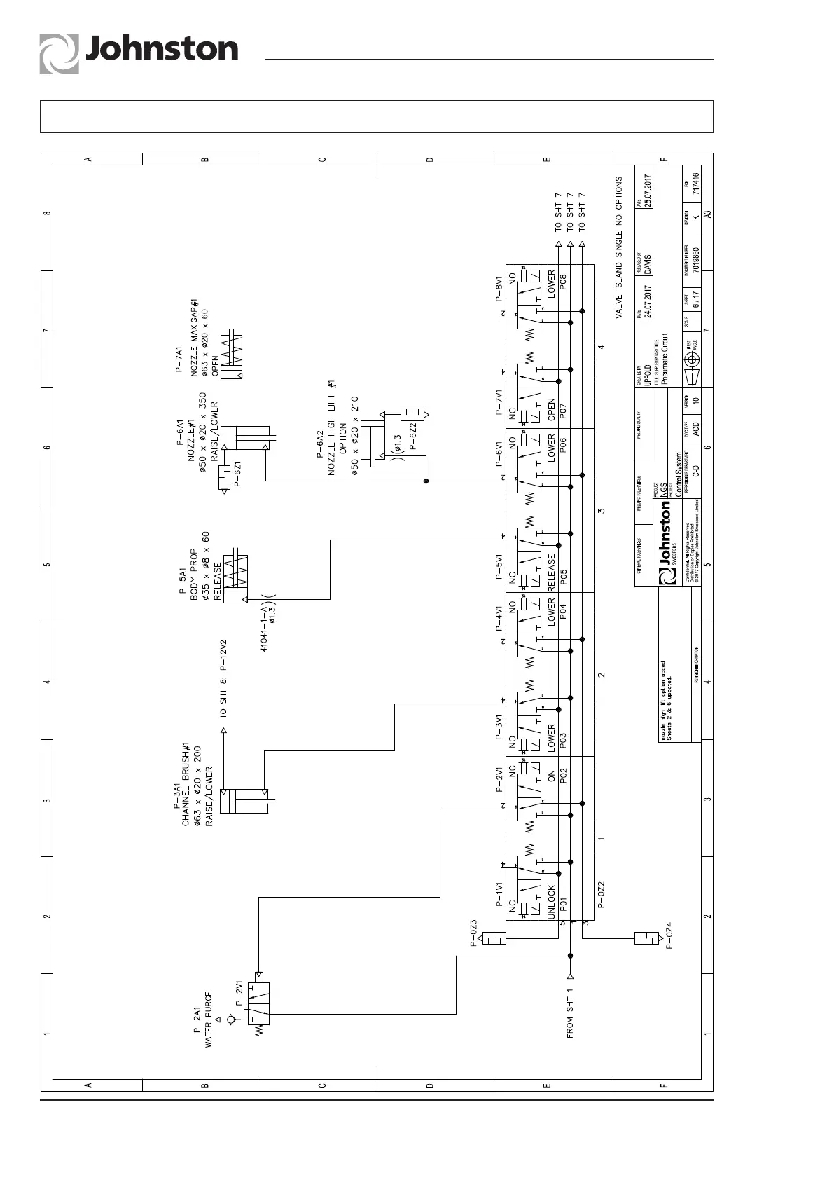
Valve Island Single - No Options 01 - Sheet 6/17 Rev K

Related product manuals