EasyManua.ls Logo

Kenwood TK-3170 E - Block Diagrams; Main Board and Control Circuit Blocks; RF Board and System Blocks

Kenwood TK-3170 E
69 pages
Print Icon
To Next Page IconTo Next Page
To Next Page IconTo Next Page
To Previous Page IconTo Previous Page
To Previous Page IconTo Previous Page
Loading...
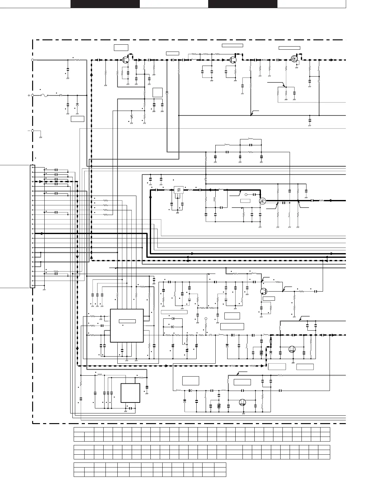
TK-3170 SCHEMATIC DIAGRAM
60
X57-701 (A/4) 1/2
AE AF AG AH AI
-t
L707
*
C604
0.22u
R530
180
D517
MA2S077
L602
18n
C552
100p
C926 470p
R519
10k
C555
4p(B)
L507
3.3n
R531
22
C611
470p
C738
12p
C565
0.1u
R511
0
L706
270n
C549
*
TH501
100k
C559
*
R544
*
L512
*
CV
C505
100p
R518
100
C514
100p
C546
*
C563
470p
TC501
10p
C529
3p
C578
470p
R509
2.7k
R514
1k
C503
100p
B
R915
1k
R913
1k
C526
0.22u35
R516
0
R605
*
L601
*
C730
8p(B)
C728
0.01u
C513
470p
L518
*
C577
470p
C744
470p
R545
33k(D)
C567
0.5p(B)
L506
*
C901
470p
C523
*
R542
*
R614
470
R603
1k
R546
100k(D)
R612
*
R903
1k
R604
33k
R512
0
D513
1SV278F
C560
100p
R613
*
L704
C747
470p
C925
470p
R508
*
C748
470p
C601
470p
R611
82k
C612
470p
L503
C525
2.2u10
R505
1k
L509
*
C735
470p
C566
0.5p(B)
C613
470p
C548
*
R513
47
R521
100
C921
0.022u
R506
150k
C904
470p
R504
10k
C745
470p
C606
470p
C739
2p(B)
D505
1SV325F
L515
*
C743
1p(B)
R610
330
C608
470p
C545
*
R914
1k
2SC5488
Q501
R727
680
R523
47k
R550
0
R916
1k
D502
HSC277
C733
0.01u
R510
*
C917
0.1u
C734
470p
C504
10p
C506 0.01u
L514
*
L521
*
C551
0.5p(B)
C512
0.01u
R522
*
L901
C515
470p
C923
470p
R525
*
C736
0.01u
D515
HSC277
C533
*
C906
0.01u
L502
3.3n
BATT
R541
*
C501
0.01u
C579
4p(B)
C544
1.5p
D507
1SV325F
C524
100p
R552
0
C581
470p
R729
47
VCoNT
GND
oUTPUT
VCC
R503
47
BATT
C539
1.5p(B)
C575
*
C615
470p
L603
C584
*
D509
1SV325F
CN901
E40-6420-05
1
2
3
4
5
6
7
8
9
10
11
12
13
14
15
16
17
18
19
20
21
22
23
24
25
26
R730
4.7k
R608
330
R529
150
R520
10k
C582
2p(B)
R515
560
C538
100p
L513
*
C522
5p
R601
4.7k
TC502
10p
D501
MA2S077
C558
*
L511
*
R507
100
C508
100p
R728
*
C507
100p
C542
*
L604
*
R607
22
C540
2p(B)
C580
470p
R517
10k
D511
1SV325F
R602
*
D503
HSC277
C732
0.01u
C509
10p
C737
6p(B)
BPF
C746
*
L508
*
C924
470p
1
2
3
4
5
6
7
8
9
10
11
12
13
14
15
16
17
18
19
20
C741
0.01u
C520
1u
C530
100p
R501
1k
R923
0
R527
*
C502
0.01u
C583
0.1u
R502
1k
L709
27n
R547
4.7k
L705
560n
L501
560n
L708
*
R553
0
R555
*
R556
*
R557
*
R733
*
R734
*
R735
*
R736
*
R737
*
R738
*
C789
*
C519
*
C527
5p
C554
4p(B)
C729
*
C740
*
C742
*
C518
100p
C536
*
C537
*
C541
*
C553
*
C605
*
C609
*
R609
*
R732
*
L505
220n
FAST LOCK UP DIODE
D501,517
TX VCO
OSCILLATOR
TX VCO
MODULATOR
D513
Q502
MIXER
TX-RX UNIT (X57-701X-XX)(A/4)
GND
RX
TX
MOD
TCXO
5MS
UL
PCLK
PDAT
PLE
THM
BPF
ASQL
RSSI
DETAF
WIDE
NARROW
5R
5C
5C
5T
5T
APCSW
DSW
PC
GND
F901
F53-0324-05
2.5A
D901
1SR154-400
VOLTAGE
LIMITER
2SC5488
Q507
RF AMP
(COMMON)
RX
LOCAL
SW
2SK3077F
Q602
PRE-DRIVE AMP
2SC5488
Q601
PRE-DRIVE AMP
XF701
L71-0617-25
49.95MHz
CE
CLK
DATA
LE
MUXOUT
DVDD
DVDD
VP
Rset
CP
IC501
ADF4111BCP7
PLL SYSTEM
AVDD
AVDD
REFin
DGND
DGND
CPGND
AGND
AGND
RFinB
RFinA
X501
16.8MHz
L77-1971-05
0
R605R602
100
NO 47
R609
33
18 56
220
R612
NO
C789
2p(B)
0-71
2-71
0-71
X57-701X-XX
X57-701X-XX
2-71
0-71
X57-701X-XX
2-71
NO
0
R728
100k
R733R732
390330
220
R734
56k
330
R735
100k 100k
100k 180k
56k
4.7
R736
180k
12
R738R737 C519
NO
100p 0.22u35V
0.1u35V
C523
3p
1.5p
C533
2p
C536
3p 5p
3p
C537
24p
22p
C541
1.5p
C542
3p
C545
12p
9p
2p
C546
1.5p
33p
C548
47p 8p(B)
15p
C549
5p(B)
C553
4p(B)
6p(B)
C558
5p(B)
C559
9p(B)
7p(B) 6p(B)
C575
10p
C584
10p
6p(B) 470p
C605
NO 5p
4p
C609
NO
1p(B)
C729
12p
C740
10p
C742
12p
NO
C746
5p(B)
4p(B)
R613
56k
47k
X2
E
E
E
X2
X2
270n
180n
220
18n270n 270n
270n 47k
100
47k
4715n10n 18n
270n
22n NO 15n 15n 47 100 33k 0 33k270
L514
L512 R522L518
R527 R541
L509 L515
L508 L513
L511L506
R542
R508L601L521 L604 L707 L708 R510 R544 R555 R556 R557R525
27n150n
150n
22n
220n
68
82n 12n 180n
82n
18n 220k
150k
22
3327n 18n 18n NO 0 47 NO NO NO100
D509,511
FREQUENCY
CONTROL
RX VCO
2SK508NV(K52)
Q503
Q503
RX VCO
OSCILLATOR
C562
470p
C564
0.1u
2SK508NV(K52)
Q502
FREQUENCY
CONTROL TX VCO
F-IN FILTER
SHIFT SW
D502,503
D505,507
3SK318
Q704
TX
2nd_Lo
RX
4p(B)
L517
270n
C556
F-IN AMP
5C
5R
5R
5T
APCSW
PC
APC
B
BPF
NARROW
RSSI
ASQL
WIDE
DSW
D516
HSC277
TX RF SW
D516
T:0.5V(Hi)
0.45V(Lo)
4.9V
T:0V
R:0.45V
T:0V
R:1.8V
T:0V
R:4.1V
T:0V
R:1.8V
T:0V
R:4.8V
T:4.1V
R:0V
T:0V
R:5V
T:5V
R:0V
4.9V
0.85V

Related product manuals