EasyManua.ls Logo

Kinco CD422 - 7.7 Homing Mode (“6” Mode)

Kinco CD422
133 pages
Print Icon
To Next Page IconTo Next Page
To Next Page IconTo Next Page
To Previous Page IconTo Previous Page
To Previous Page IconTo Previous Page
Loading...
89
d3.18
Din_Speed0_RPM
Set to 100 [rpm]
d3.19
Din_Speed1_RPM
Set to 200 [rpm]
d3.20
Din_Speed2_RPM
Set to 300 [rpm]
d3.21
Din_Speed3_RPM
Set to 400 [rpm]
d3.00
Store_Loop_Data
Set to 1
7.6 Internal Torque Control Mode (“4” Mode)
In the internal torque mode, only the current loop of the driver operates. Set d0.03 (CMD_q target current)
parameter directly to obtain the desired target torque. The prerequisite is that d3.30 must be set to 0. In this
case, the analogtorque channel is invalid.
7.7 Homing Mode (“6” Mode)
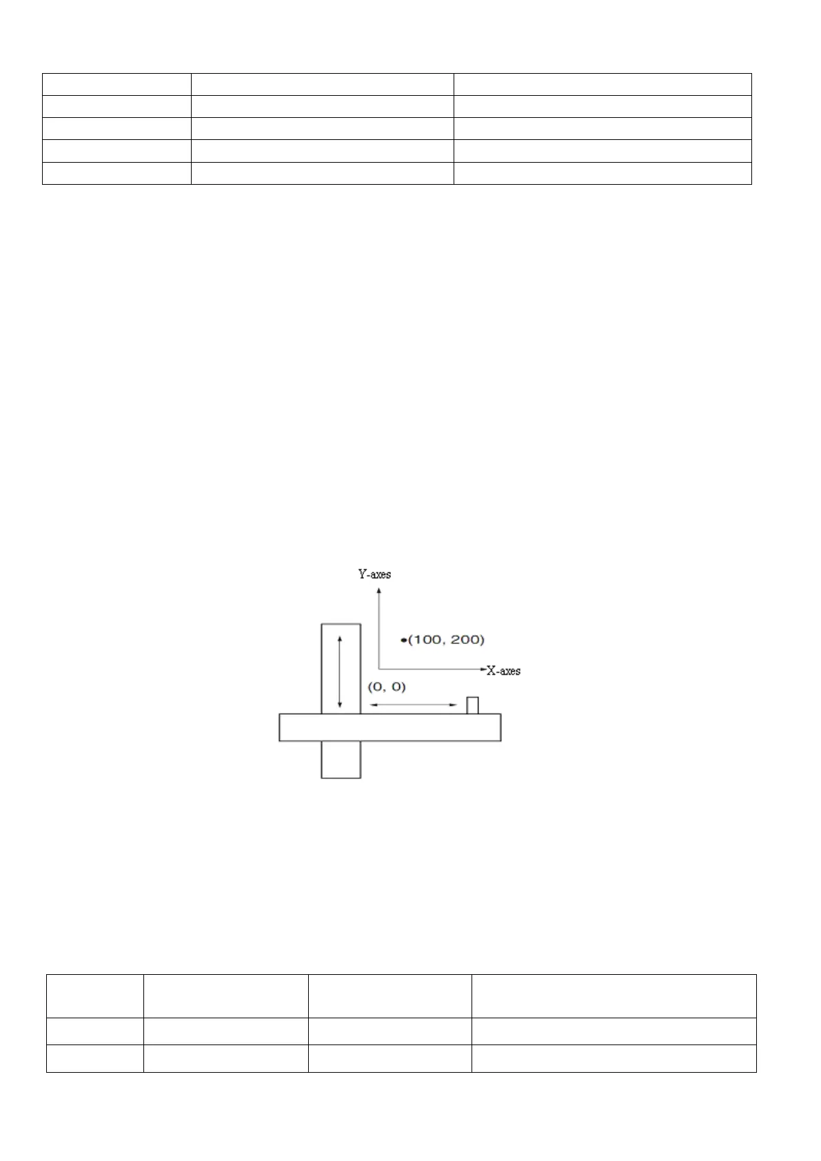
1, Summary
To make a system execute positioning in accordance with its absolute positioning, the first step is to define
the origin. For instance, as shown in the following XY plane, to navigate to (X, Y) = (100mm, 200mm), you
must define the origin of the machine firstly. It’s necessary to define the origin.
2, Procedure of homing
Use the following steps to homing:
1. Set the external I / O parameters, and then save.
2. Set the data for homing, and then save.
3. Execute homing.
3, Configuration of the data for homing
Here are simple descriptions of the data for executing homing.
0x607C0020
Home_Offset
Home offset
In Homing mode, set the offset relative to
the zero point.
0x60980008
Homing_Method
Homing method
Select the homing method
0x60990120
Homing_Speed_Switch
Speed for searching
Set the speed for searching the limit

Table of Contents

Related product manuals