EasyManua.ls Logo

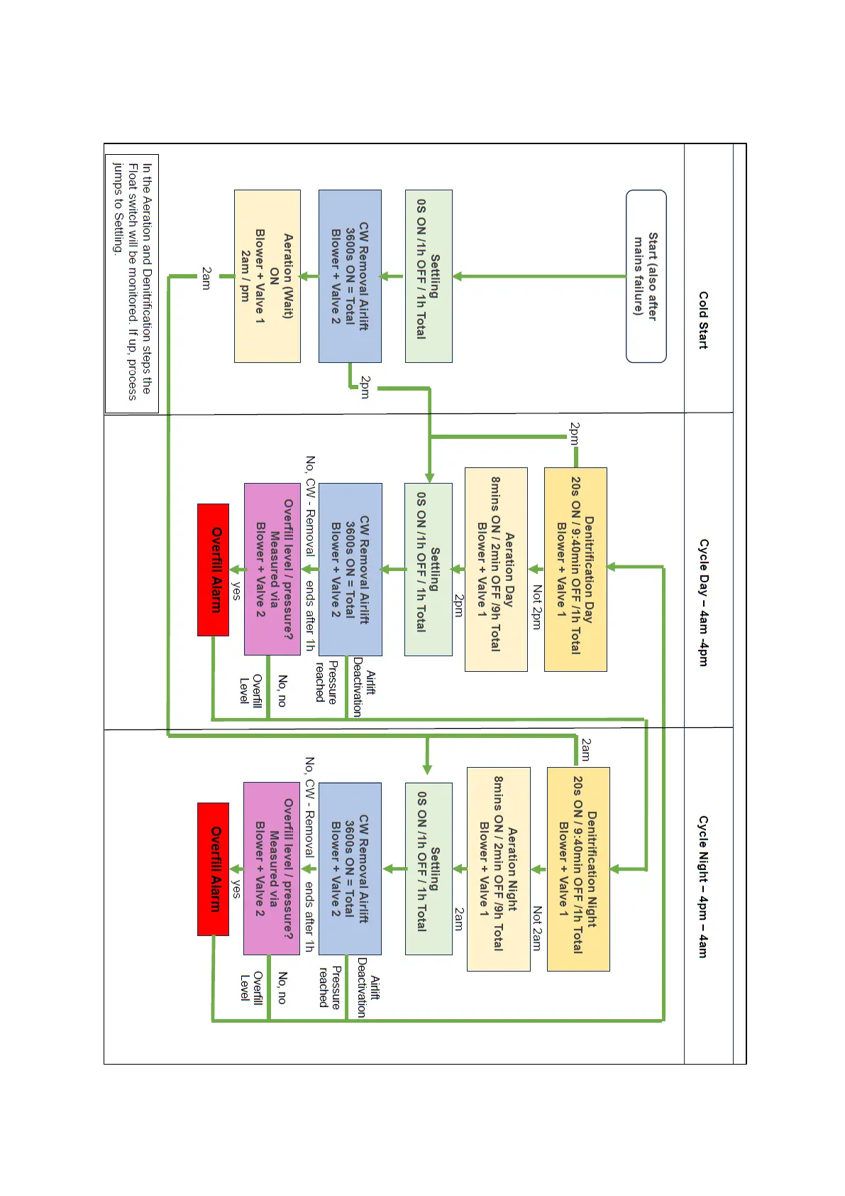
Kingspan Klargester BioTec+ Control Panel - Biotec+ SBR Process

Kingspan Klargester BioTec+ Control Panel
12 pages
Print Icon
To Next Page IconTo Next Page
To Next Page IconTo Next Page
To Previous Page IconTo Previous Page
To Previous Page IconTo Previous Page
Loading...
1014336 Issue 01 BioTec+ Control Panel User Manual
6
5.2 BioTec+ SBR Process

Related product manuals