EasyManua.ls Logo

Kohler 20RCA

Kohler 20RCA
92 pages
To Next Page IconTo Next Page
To Next Page IconTo Next Page
To Previous Page IconTo Previous Page
To Previous Page IconTo Previous Page
Loading...
TP-7092 11/22 51
3.12 Generator Set Information Menu
The generator set model number and serial numbers are displayed (see Figure 40). No changes are allowed from this menu.
Model and serial numbers are factory-set and should not require changes in the field, except in the event that the controller is
being replaced. A personal computer running Kohler
®
SiteTech™ software is required to enter the generator set model number
and serial numbers on a replacement controller. Contact an authorized Kohler dealer for service.
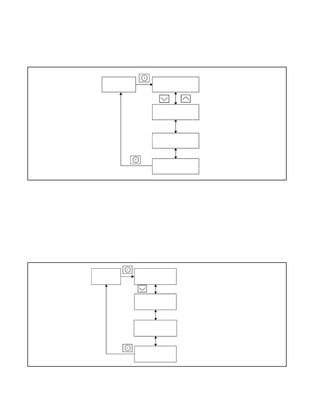
Figure 40 Generator Set Information Menu
3.13 Genset Run Time Menu
The data shown in Figure 41 are displayed. No changes are allowed from this menu.
Eng Runtime displays the total number of hours that the generator set engine has run. The runtime is not resettable.
The Next Maintenance menu shows the number of hours of generator set operation until maintenance is required. The estimated
date for the next scheduled maintenance is also displayed. The maintenance reminder intervals are based on the engine
manufacturer’s recommendation for changing the oil. Refer to the Scheduled Maintenance section, for maintenance instructions.
After changing the oil and performing other recommended maintenance, go to the Overview menu to reset the maintenance
timer. See the Resetting the Maintenance Timer section for instructions to reset the maintenance timer.
Figure 41 Generator Set Run Time Menu
Genset ---->
Information
<---- Return
Genset M/N:
20RCA
Genset S/N:
########
Controller S/N:
########
tp6804
Genset ---->
Run Time
Eng Runtime:
24.5 h
Eng Starts:
18
Next Maintenance:
150 h or Mar2014
<---- Return
tp6810
Note:
Sample data shown.

Table of Contents

Other manuals for Kohler 20RCA

Related product manuals