EasyManua.ls Logo

LG CU920 - Page 34

LG CU920
212 pages
Print Icon
To Next Page IconTo Next Page
To Next Page IconTo Next Page
To Previous Page IconTo Previous Page
To Previous Page IconTo Previous Page
Loading...
LGE Internal Use Only
Copyright © 2008 LG Electronics. Inc. All right reserved.
Only for training and service purposes
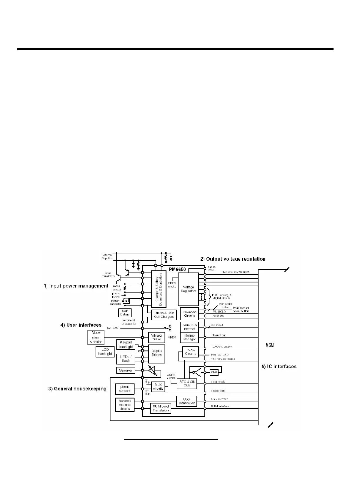
3. TECHNICAL BRIEF
- 36 -
IC-level interfaces
- MSM device-compatible 3-line SBI for efficient initialization, status, and control
- Supports the MSM device’s interrupt processing with an internal interrupt manager
- Many functions monitored and reported through real-time and interrupt status signals
- Dedicated circuits for controlled power-on sequencing, including the MSM device’s reset signal
- Several events continuously monitored for triggering power-on/power-off sequences
- Supports and orchestrates soft resets
- USB-OTG transceiver for full-speed (12 Mb/s) and low speed (1.5 Mb/s) interfacing of the MSM
device to computers as a USB peripheral, or connecting the MSM device to other peripherals
- RUIM level translators enable MSM device interfacing with external modules
Twelve multi-purpose pins that can be configured as digital or analog I/Os, bi-directional I/Os, or
current sinks. Default functions support the RUIM level translators, power-on circuits, analog
multiplexer inputs, an LED driver, and a reference voltage buffer.
Highly integrated functionality in a small package - 84-pin BCCS with a large center slug for
electrical ground, mechanical stability, and thermal relief
Figure. 3.5.5.1 MSM6281 Interface

Other manuals for LG CU920

Related product manuals