EasyManua.ls Logo

LG CU920 - Page 35

LG CU920
212 pages
Print Icon
To Next Page IconTo Next Page
To Next Page IconTo Next Page
To Previous Page IconTo Previous Page
To Previous Page IconTo Previous Page
Loading...
LGE Internal Use Only
Copyright © 2008 LG Electronics. Inc. All right reserved.
Only for training and service purposes
3. TECHNICAL BRIEF
- 37 -
Inpu t Power
Management
Outp ut
Voltage
Regu lation
General
Housekeeping
External Supply
Detector
Trickle Charger
Battery
Control
Coin Cell
Charger
Battery
Detector
s
IC
Interfaces
VCHG
ISNS_M
ISNS_P
CHG_CTL_N
BAT_FET_N
VCOIN
VBAT
VBACKUP
Reference
Circuit
MSM_PAD
Regulato
r
USB
Regulator
MSM_Analog
Regulator
TCXO
Regulator
Synthesizer
Regulator
RF_TX
Regulator
RF_RX2
Regulato
r
WLAN
Regulator
REF_ISET
REF_GND
VREG_MSMP
VREG_MSMC
VREG_SYNT
VREG_RFTX
VREG_RFRX2
VREG_WLAN
VREG_MSMA
VREG_TCXO
ADC_BYP
AMUX_IN1 (MPP1)
TCXO_IN
TCXO_OUT
XTAL_IN XTAL_OUT
AMUX_IN2 (MPP2)
SLEEP_CLK
KPDPWR_N
CBL1PWR_N (MPP4)
CBL0PWR_N (MPP3)
USB_VBUS
PON_RESET_N
MSM_INT_N
SBDT
SBCK
SBST
PS_HOLD
TCXO_EN
Center Sl
ug
Offset and
Scaling
MUX
mux
div
RC Osc
Circuit
s
TCXO
Controlle
r
to TCXO
Re
g
Vcoin
PON_RESET_
N
Real Time Clock
VREF
to / from
Power On Circuits
VDD_MSM
VDD_RF
VDD_W
LAN
Power-on
Circuit
s
Serial Bus
Interfac
e
Interrupt
Manager
GND_SLUG
I/F
I/F
I/F
I/F
from TCXO
Contro
ller
Under-Volt
Locko
ut
internal interface connections
Charger
Contro
l
VMAXSEL
diff
IMAXSEL_F
C
MUX
VBATDET
THLVB
VREF
VRE
F
to digital
I/O ci rcuit
s
VREG
_5V
USB_CTL_N
VREG_MSMP
AMUX_OUT
VREF
REF_OUT
(MPP8)
USB-OTG
Transceiv
er
RUIM Level
Translator
USB_SE0
USB_OE_N
USB_DA
T
RUIM_M_IO (MPP11)
RUIM_M_RST (MPP5)
RUIM_M_CLK (MPP9
)
USB_D_P
USB_D_M
USB_ID
RUIM_RST (MPP6)
RUIM_CLK (MPP10)
RUIM_IO (MPP12)
RF_RX1
Regulato
r
VREG_RFRX1
REF_BYP
+5V Boost
Regulato
r
Core Buck
Regulato
r
EBI Buck
Regulato
r
PA Buck
Regulato
r
MMC
Regulato
r
RUIM
Regulator
VREG_MMC
VREG_RUI
M
VDD_RUIM
VREG_USB
FLSH_DRV_N
GP1_DRV_N (MPP7)
KPD_DRV_N
LCD_DRV
_N
Current Controls
VIB_DRV_N
Voltage
Contro
l
SPKR_OUT_P
SPKR_OUT_MSPKR_IN_M
SPKR_IN_P
SPKR_BYP
Ref
VDD_SPKR
I/F
VREF
User
Interfac
es
VRE G_ 5 V
VREG_5
V
VSW_MSMC
VREG_5V
VSW_5V
VREG_MSME
VSW_MSME
VREG_PA
VSW_PA
VDD_MAIN
VDD_MSMC
VDD_MSME
VDD_PA
VDD_ANA
to internal
analog ck
ts
to internal
logic ckt
s
SMPS
Clock
Circuit
s
to SMPS
circui
ts
USB-OTG
host power ck
t
detect
VUSB
VUS
B
swit
ch
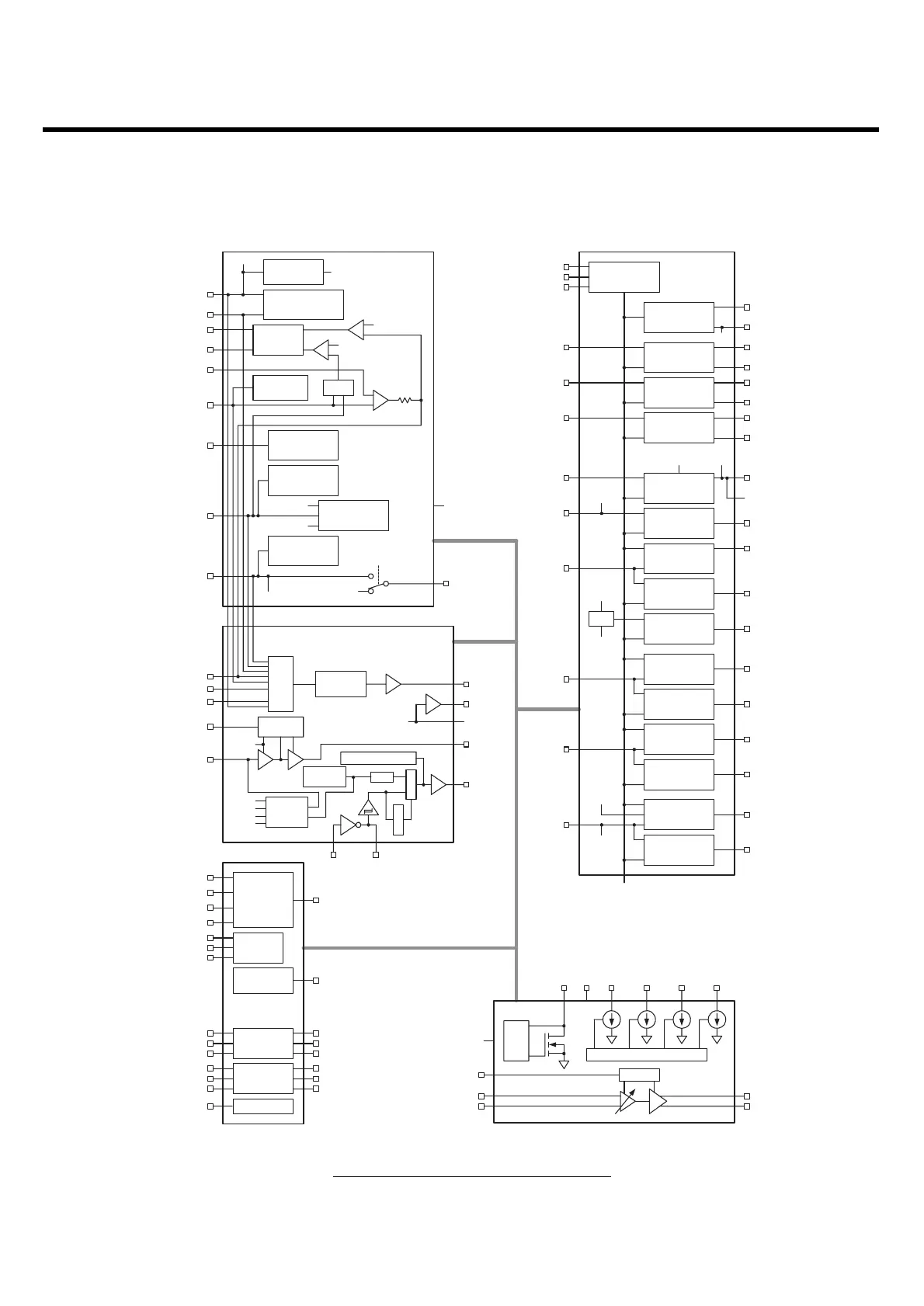
Figure. 3.5.5.2 PM6650 Block Diagram

Other manuals for LG CU920

Related product manuals