EasyManua.ls Logo

LG D690 - Circuit Diagram

LG D690
164 pages
Print Icon
To Next Page IconTo Next Page
To Next Page IconTo Next Page
To Previous Page IconTo Previous Page
To Previous Page IconTo Previous Page
Loading...
- 116 -
Copyright © 2014 LG Electronics. Inc. All right reserved.
Only for training and service purposes
LGE Internal Use Only
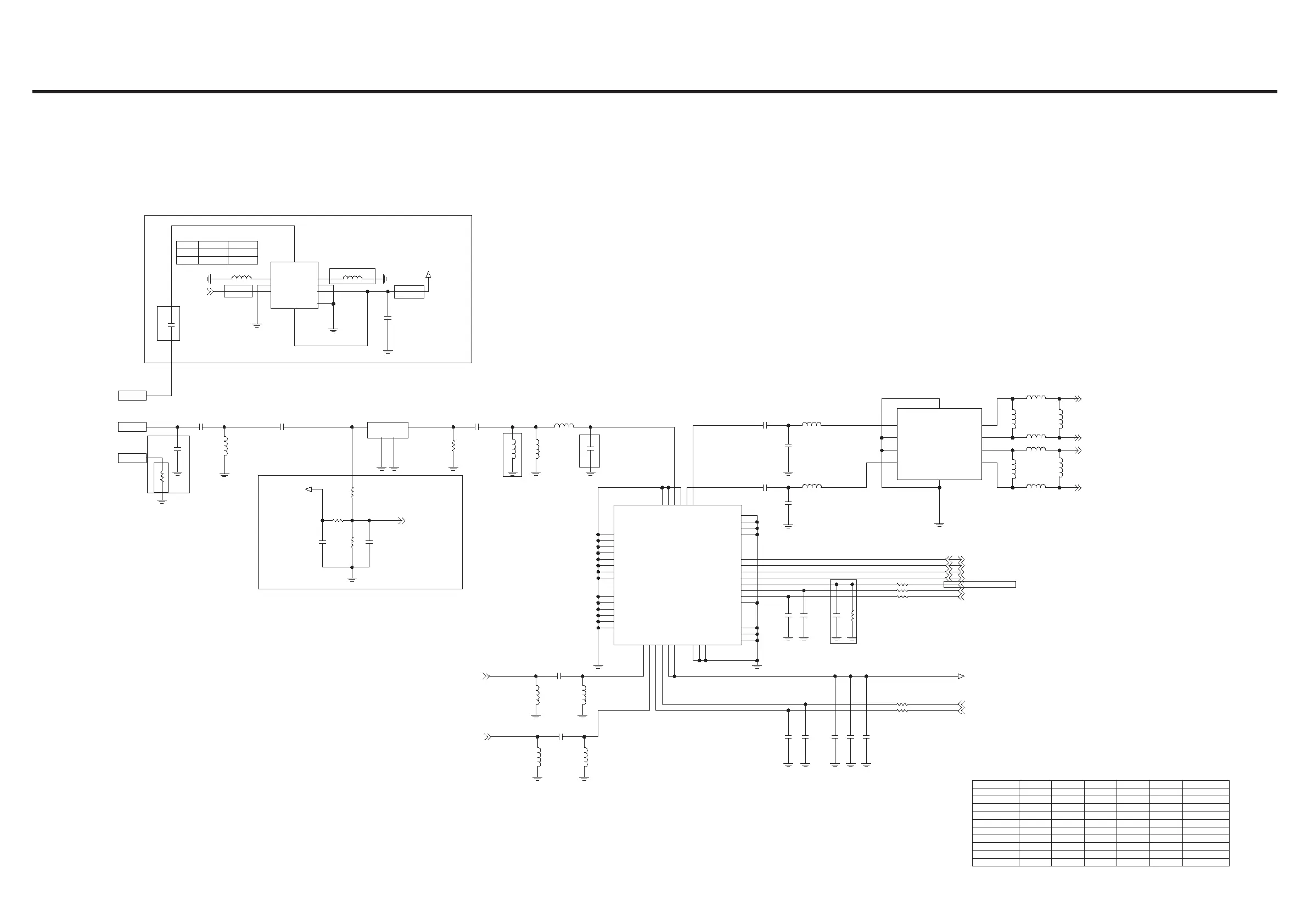
6. CIRCUIT DIAGRAM
ANT
1
COMMON
2
G3
3
G4
4
z~XXWY lu~WWW_^WX
kupjXXXX jXXW] kup
YsXXWZ
jXXXW YY
YYjXXWW
sXXX] YUY
sXXXY Z`
sXXW^ XU\
kupsXXWY
jXXZX WU\
sXXX^ XY
XYsXXXX
kupsXXXZ
_YsXXW`
sXXW_ kup
jXXW\ XWW
yXXW` [U^r
jXXX_ XWW
kupsXXYW
sXXX` kup
jXXX` XWW
sXXYX kup
kupsXXYY
+1V8_MTK_VIO
FEED
ANT1100
wt{XWYZ
yXXW_ Xr
XryXXW^
VBAT
XryXXW[
yXXW\ Xr
Y[ryXXW]
FEED
wt{XWYZ
ANT1101
GND2
GND5
GND11
TRX1
ANT
TRX2
GND10
TRX3
VRAMP
PGND3
PGND2
PGND1
TRX4
TRX5
TRX6
PGND6
PGND5
PGND4
PGND7
PGND8
PGND9
PGND10
PGND11
PGND12
PGND13
PGND14
PGND15
PGND16
GND1
GND12
GND3
GND4
GND6
GND7
GND8
TX_HB_IN
TXEN
TX_LB_IN
BS2
BS1
VBATT
VCC
GND9
MODE
43
42
41
40
39
38
37
36
35
32
33
34
24
23
22
29
30
31
18
21
25
20
26
19
27
5
2
|XXWW
zr^^\_`
16
15
14
13
12
11
10
17
9
8
7
6
4
3
28
1
44
GSM850/900_Bal2
9
GSM850/900_Bal1
8
GSM1800/1900_Bal2
7
GSM1800/1900_Bal1
6
GND4
10
GND3
5
GSM850/900_UnB
1
GND1
2
GND2
3
GSM1800/1900_UnB
4
msXXWW
[^
jXXYY
jXXYZ XWW
YYjXXX]
jXXX\ YY
jXXYX YY
YYjXXYW
jXXY[ XW
yXXWW XWr
jXXXZ XWW
XWWjXXX[
yXXWY ZUZt
^\WryXXWX
yXXWZ XWr
sXXWX \U]
jXXX^ YYW
sXXWW XU\
FEED
ANT1102
wt{XWYZ
sXXW[ XUY
GSM_PA_RAMP
nztwhlu
hu{Wz~zlsW
hu{Wz~zlsX
hu{Wz~zlsY
{tvk|sl{yZ
{tvk|sl{y[
{tvk|sl{yY
{tvk|sl{yX
Ynyoiu
Ynysiw
Ynyoiw
Ynysiu
Yn{oi
Yn{si
yhkph{pvuw~yhu{
GSM1800/1900 RX
GSM850/900 RX
tjTjWWWWYTX[GaGlzkGwGj
GOGkntzGnGP
X[WZXYjGGokr
jGGokr
jjkzJGaGXT[TXTZGGyWUZ
hu{X
hu{XGOGiXSiYSi\Si_SnztGxP
cGhu{~jkthxGe
2mm
h}kkY_khj
UGZi
UGZi
wGdGXU]}
GY}
0
0
0
0
BS2BS1ModeTXEN
1
01
00
0
0
0
TRX6
Stanby
LB_TX
HB_TX
TRX1
TRX2
TRX3
TRX4
0
0
1
0
1
TRX5
GSM_PA_EN
0
ANT_SEL2 ANT_SEL1 ANT_SEL0
1
1
0
0
0
1
0
1
0
0
1
1
0
1
0
1
0
1
0
1
0
1
WCDMA Band5
WCDMA Band8
WCDMA Band2
WCDMA Band1
GSM1800/1900 TX
GSM850/900 TX
1
0
0
0
0
3G_LB_Tx_SW
3G_LB_Tx_SW
SPDT [RF1141A]
j{ys
W
X
ihukwh{o
hu{TymX
hu{TymY
GND1
RF1
CTL VDD
RF2
GND2
EN RFC
GND3
2
1
3 5
7
6
4 8
9
msXXWX
ymXX[Xh
ymtk
+2V8_MTK_VTCXO
hu{zwk{j{s
jXXWX XWW
kupsXXW\
jXXY]XWW
jXXY^ XWW
kupsXXYZ
sXXY[ YY
jXXY_ XWW
jXXZW
X
yGXUW
yGXUW
yGXUW
yGXUW
yGXUW
yGXUW
yGXUWGljv
WjXXY`
6. CIRCUIT DIAGRAM

Related product manuals