EasyManua.ls Logo

LG D690 - Main Camera Trouble Shooting

LG D690
164 pages
Print Icon
To Next Page IconTo Next Page
To Next Page IconTo Next Page
To Previous Page IconTo Previous Page
To Previous Page IconTo Previous Page
Loading...
3. TROUBLE SHOOTING
- 72 -
Copyright © 2014 LG Electronics. Inc. All right reserved.
Only for training and service purposes
LGE Internal Use Only
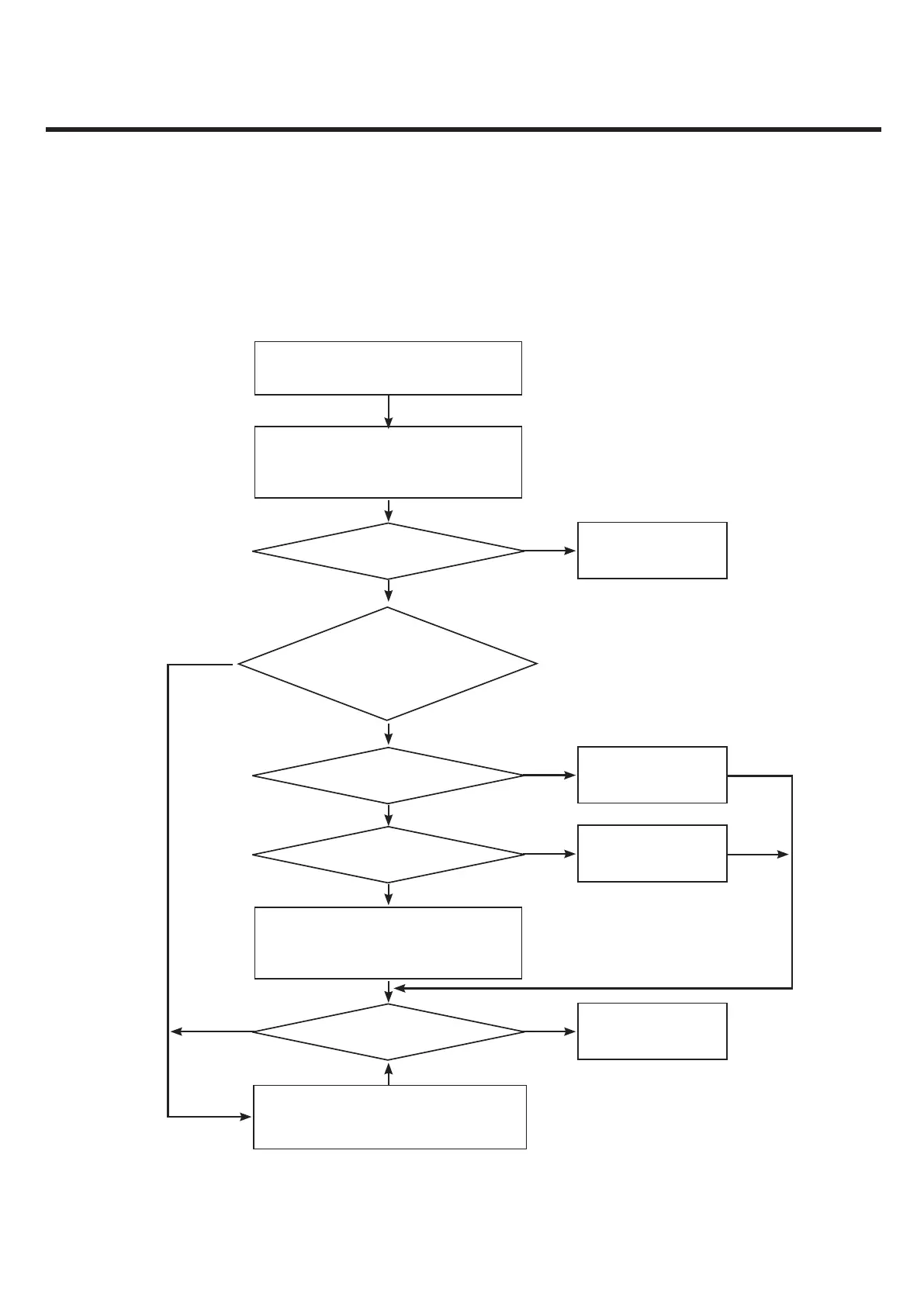
START
Check the Camera Connector and
reconnect
Change the Camera
Camera is OK?
Check the MT6582/MT6323 outputs
RESET(TP1) MCLK(TP2)
IOVDD(TP3) AVDD(TP4)
Camera is OK?
Check the LDO IC output
DVDD(TP5)
Check the EMI Filter signals
CLK(TP6) DATA(TP7,TP8)
Change the main PCB
END
END
Change the LDO IC
Change the EMI Filter
No
No
No
No
No
Yes
Yes
Yes
Yes
Yes
3. 11 Main Camera Trouble Shooting
Main Camera control signals are generated by theMT6582.

Related product manuals