EasyManua.ls Logo

LG D690 - Page 125

LG D690
164 pages
Print Icon
To Next Page IconTo Next Page
To Next Page IconTo Next Page
To Previous Page IconTo Previous Page
To Previous Page IconTo Previous Page
Loading...
- 125 -
Copyright © 2014 LG Electronics. Inc. All right reserved.
Only for training and service purposes
LGE Internal Use Only
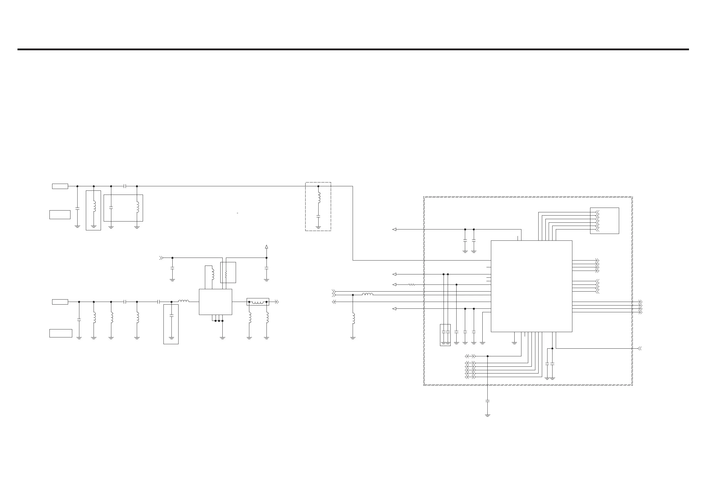
6. CIRCUIT DIAGRAM
s\XW] [U^
XUY j\XYX
L5103 DNI
FEED
wt{XWYZ
ANT5100
FEED
ANT5102
wt{XWYZ
W
y\XWX
Y
X
kupj\XWY
X
Y
kups\XWW
Y
X
WUX
j\XW\
s\XW[ XY
AI
_
VDD
1
SO
7
VCTRL
2
GND3
6
GND1
3
GND2
5
RFIN
[
GND4
10
RFO
9
|\XWX
zmtnYhiWWY
+2V8_MTK_VCN
kupj\XW[
y\XWW W
X_j\XWW
j\XWX XWW
DNIL5110
XWWj\XXW
kupj\XW`
j\WXZ XWW
j\XW] ZZ
s\XW^ _Y
DNIL5108
j\XWZ WUX
h}kkY_mt
Z]
h}kkY_mzv|yjl
X
oyz{i
Y
mtkin
Z
mY~kh{h
[
mY~jsr
\
zjsr
]
zkh{h
^
zlu
_
jl{
`
vpu
XW
~inwzympu
ZX
nwzkwymv|{
ZY
h}kkZZ~i{
ZZ
ujX
Z[
ujY
Z\
mtshu{u
Z^
mtshu{w
Z_
nwzympu
Z`
h}kkX_nwz
[W
k}zz
[X
~iypw
YY
~iypu
YX
~iyxw
YW
~iyxu
X`
~i{pw
X_
~i{pu
X^
~i{xw
X]
~i{xu
X\
nwzypw
X[
nwzypu
XZ
nwzyxw
XY
nwzyxu
XX
~isuhl{
ZW
h}kkX_~i{
Y`
~ij{ys\
Y_
~ij{ys[
Y^
~ij{ysZ
Y]
~ij{ysY
Y\
~ij{ysX
Y[
~ij{ysW
YZ
|\XWW
t{]]Y^
s\XWX _Y
+3V3_MTK_VCN
j\XXX [U^
X
Y
+1V8_MTK_VCN
j\XX\ XW
+2V8_MTK_VCN
Xj\XX]
[U^j\XX^
+1V8_MTK_VCN
j\XX` X
XWWj\XYW
L5109 DNI
DNIL5112
j\XX[ XWW
DNIL5111
_Ys\XW\
s\XXZ
ZU`
ZZj\XW^
j\XXY kup
nuk
~shujsr
~i{pu
~i{pw
~iypu
nwzypw
nwzypu
nwzyxw
nwzyxu
~iypw
~i{xw
~i{xu
~iyxw
~iyxu
mtkh{h
jvuuzwpkh{h
jvuuzwpjsr
~ij{ys\
jvuuzwplu
~ij{ysW
~ij{ysX
~ij{ysY
~ij{ysZ
~ij{ys[
mtjsr
mthu{
jvuuyz{i
nwzsuhlu
mtypuu
nwzhu{nwzhu{
yGXUW
tGGGnukGz
GPS LNA
WB
cGt{]]Y^~mi{nwzmtGe
X[WZXZjGGokr
FM
GOGkntzGnGP
tjTjWWWWYTX[GaGlzkGwGj
jGGt{]]Y^
tjTjWWWWYTX[GaGlzkGwGj
GOGkntzGnGP
X[WZXZjGGokr
X[WZXZjGGokr
GGzh~GGGsuhGOsuhRzh~GTTeGzh~GRGsuhP
G~pmpG{bGmjjGYQsvG
jjkzJGaG\TXTXTXXGyWUZ
yGi
yGi
yGXUW

Related product manuals