EasyManua.ls Logo

liquidarc Maxmig 210i - Page 26

Default Icon
36 pages
Print Icon
To Next Page IconTo Next Page
To Next Page IconTo Next Page
To Previous Page IconTo Previous Page
To Previous Page IconTo Previous Page
Loading...
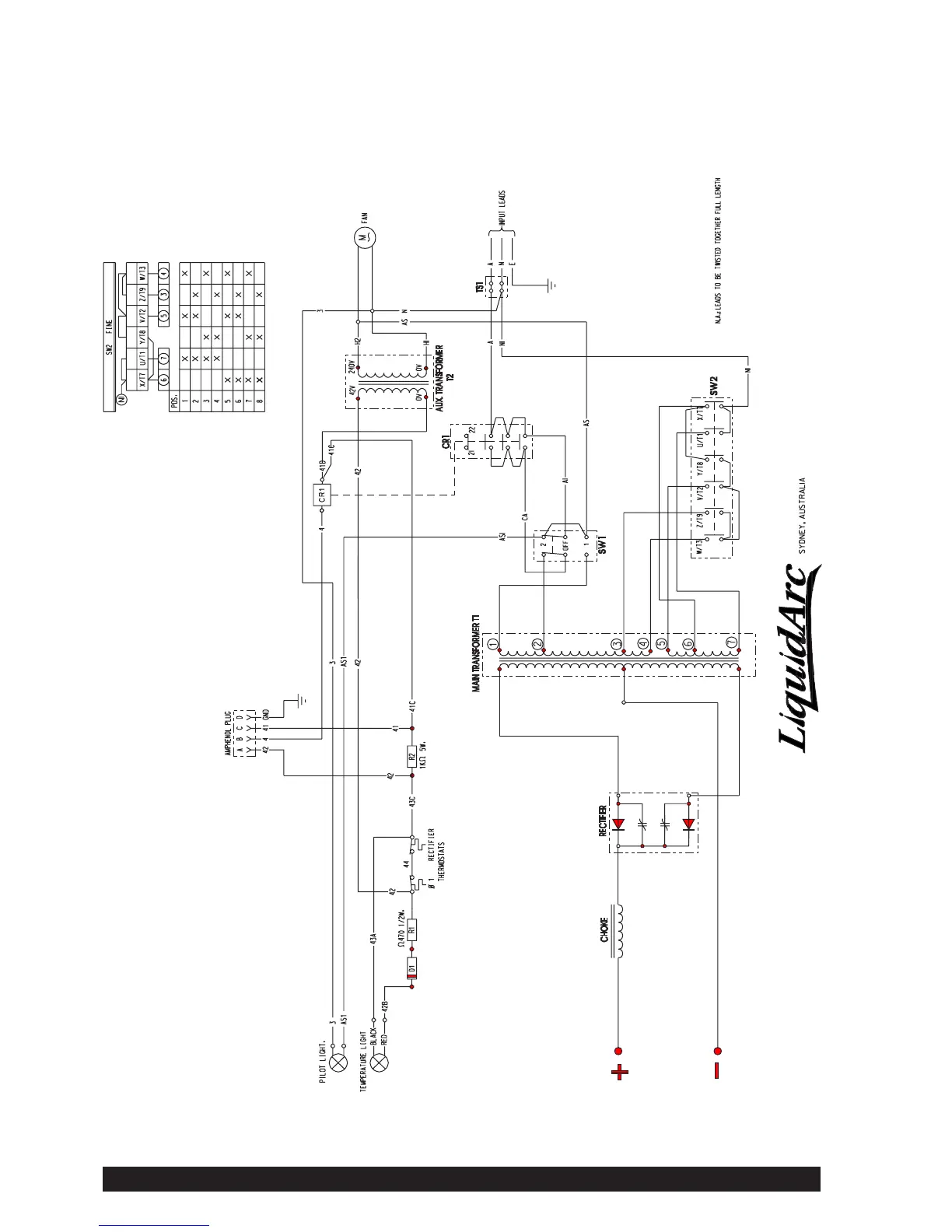
Page 26 Maxmig 210 IMA 578BLA
AM3578-1
for Code No. 1540
Wiring Diagram
Maxmig 210R
AP-95-W
Operative: 4.7.03
Supersedes: 28.10.98

Related product manuals