EasyManua.ls Logo

Magtek eDynamo - Page 97

Magtek eDynamo
245 pages
Print Icon
To Next Page IconTo Next Page
To Next Page IconTo Next Page
To Previous Page IconTo Previous Page
To Previous Page IconTo Previous Page
Loading...
8 - Commands
eDynamo| Secure Card Reader Authenticator | Programmer’s Manual (COMMANDS)
Page 97 of 245 (D998200115-17)
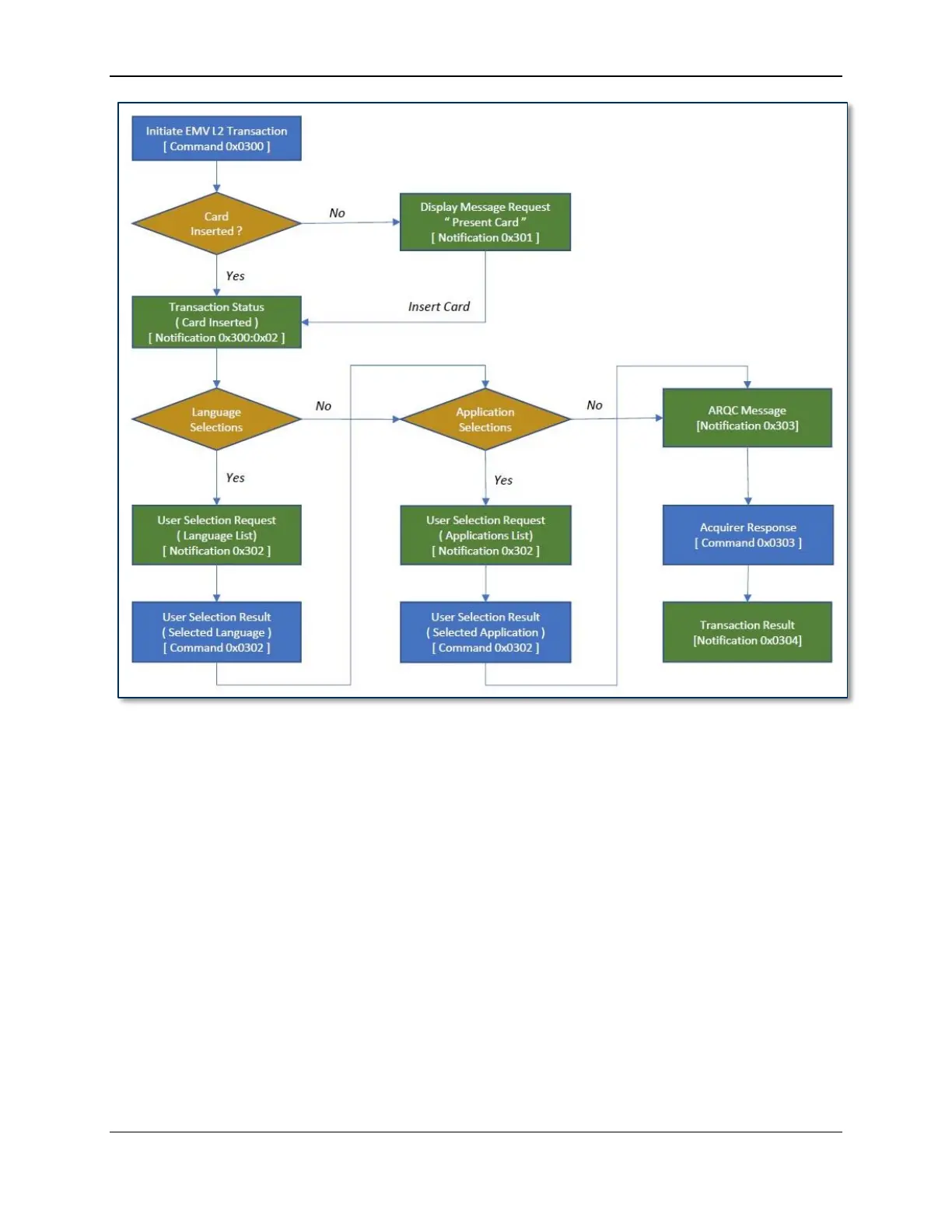
Figure 8-1 - EMV Transaction Flow

Table of Contents

Other manuals for Magtek eDynamo

Related product manuals