EasyManua.ls Logo

Marantz DV4200 - Electrical Troubleshooting Guide; Power Supply (SMPS) Circuit Troubleshooting

Marantz DV4200
60 pages
Print Icon
To Next Page IconTo Next Page
To Next Page IconTo Next Page
To Previous Page IconTo Previous Page
To Previous Page IconTo Previous Page
Loading...
12
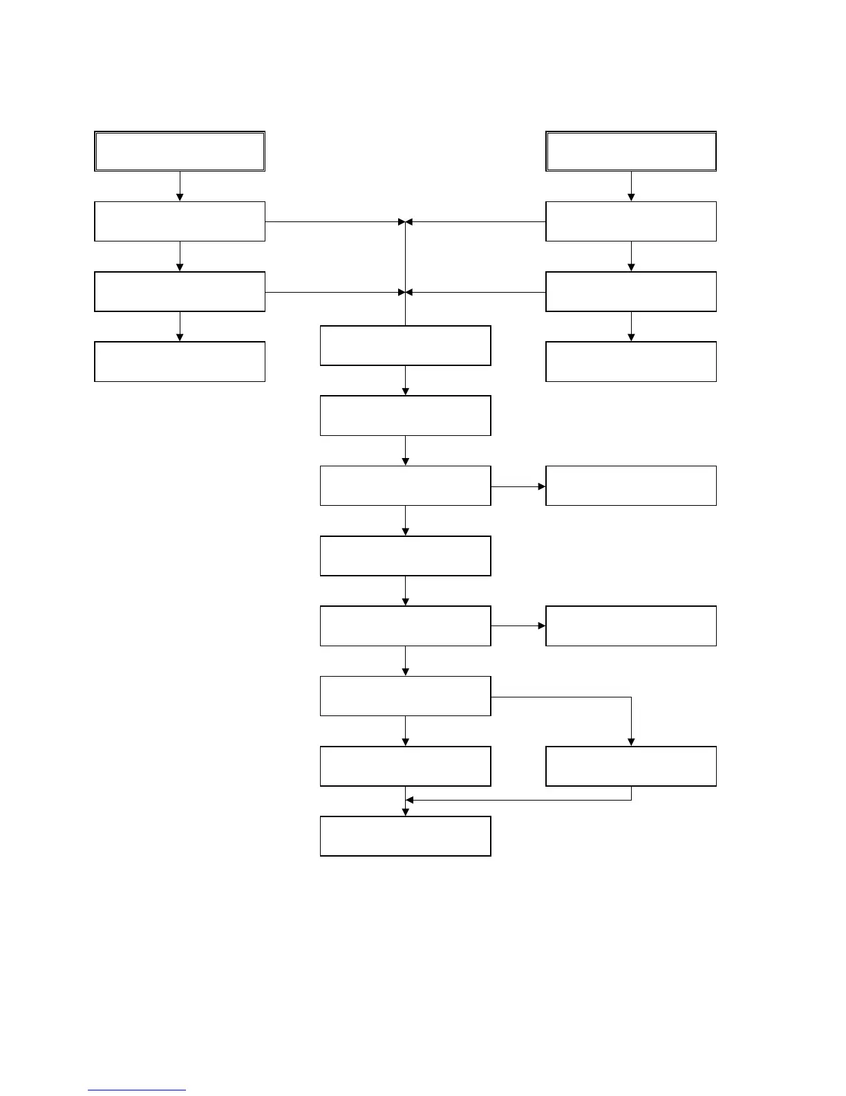
9. ELECTRICAL TROUBLESHOOTING GUIDE
9.1 Power (SMPS) Circuit
No 5V_D
or 5V_A .
No 5.2VA.
Is 5.2VA section working?
Is oscillation present at the
Base of Q108?
Replace Q108.
Check L103, C116.
Replace R111.
Replace BD101.
(Bridge rectifier)
Check Fuse(F101).
Is R111 1?
Check D105.
Replace Q101, 102.
Is 5.2V applied to IC108
Pin 1?
Is there a DC voltage at the
(+) terminal of BD101?
Check R127, 128.
(SHUTDOWN CKT)
No VF+
Is 5.2VA section working?
Replace D109.
Is oscillation present at the
anode of D109?
NO
NO
NO
NO
YES
YES
YES
YES
YES
YES
YES
YES
A. B.
NO
NO
NO

Table of Contents

Other manuals for Marantz DV4200

Related product manuals