EasyManua.ls Logo

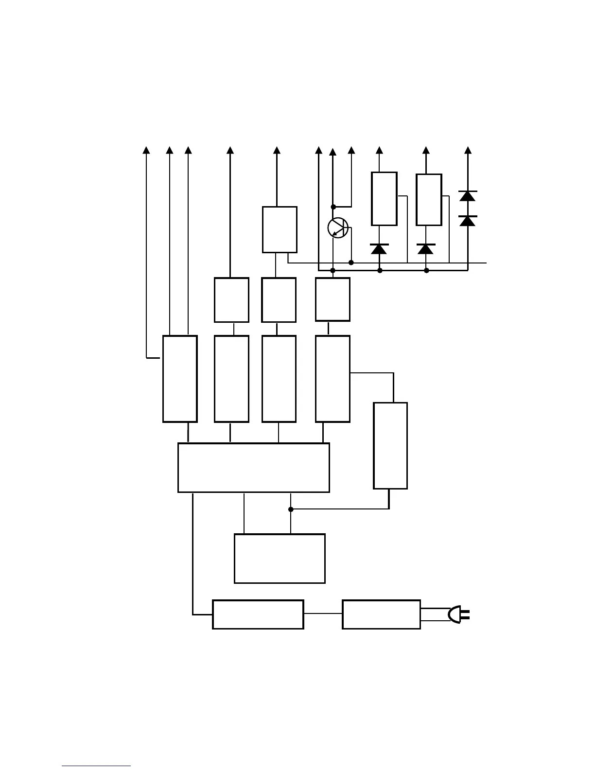
Marantz DV4200 - Power Supply (SMPS) Block Diagram

Marantz DV4200
60 pages
Print Icon
To Next Page IconTo Next Page
To Next Page IconTo Next Page
To Previous Page IconTo Previous Page
To Previous Page IconTo Previous Page
Loading...
23
5V_D
5V_A
-24VA
F+
RECTIFIER
LINE FILTER
SWITCHING TR
FEED B.
REG(8V)
8V
5.2VA
F-
RECTIFIER(FLD)
RECTIFIER(9V)
RECTIFIER(5.2V)
LPF
LPF
RECTIFIER(14V)
LPF
RECTIFIER(FLD)
RECTIFIER(9V)
RECTIFIER(5.2V)
LPF
LPF
RECTIFIER(14V)
LPF
12VA
AC85~140V (U, F)
AC85~276V (A, S, N)
PWR ON/OFF
REG(3.3V)
REG(3.3V)
3.3V_M
1.8V
3.3V
TRANS
10.2 Power (SMPS) Block Diagram

Table of Contents

Other manuals for Marantz DV4200

Related product manuals