EasyManua.ls Logo

Marantz NR1609 - Page 49

Marantz NR1609
163 pages
Print Icon
To Next Page IconTo Next Page
To Next Page IconTo Next Page
To Previous Page IconTo Previous Page
To Previous Page IconTo Previous Page
Loading...
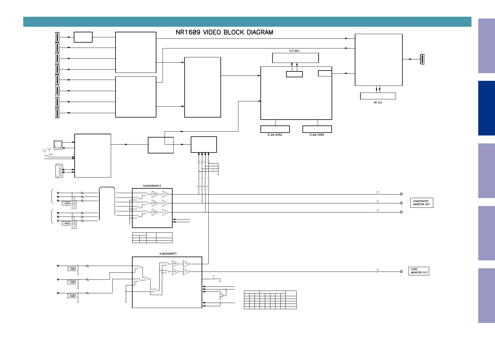
VIDEO DIAGRAM
H
H
H
H
H
L L
IN3
H
L
L
Y
H
H
L
L
L
L
L
H
L
IN2
H
H
L
L
36 36
0.1U
Y
Y
USBD-
RX+/-
VIN3
COMP2-Cr
COMP1-Cr
COMP2-Cb
H
VINA VINCVINB
SW2
OUT PUT
H H
L H H
SW2 SW4SW3
NJM2595MTE1
DVD
NR1605
H DVD
L MUTE
OUT
in2
SW2 VINB
TMDS OUTPUT
4K/60,50HZ/6Gbps
4K/60,50HZ/6Gbps
HDMI IN
DVD
Cb
Cr
Cb
Cr
HDMI6
HDMI7
HDMI5
HDMI4
HDMI3
HDMI1
USBD+
TX+/-
TMDS IN
VIN1
VIN2
VIN4
VIN5
COMP1-Cb
COMP2-Y
COMP1-Y
H
H
u-COM CON
OUT0
OUT1
OUT0
L H H
H L
L H L
IC CON
CVBS INPUT SW
CBL/SAT
H BLU-RAY
H CBL/SAT
L MUTE
OUT PUT
SW2
SW1
in1
SW5
SW1
SW3
SW4
V03
V01
V02
3636
0.1U
0.1U
0.1U
VINC
VINA
TMDS OUT
TTL
OUT
in2
in0
Cr
Cb
HDMI2
OUT1
in1
COMP2-Cr
COMP1-Cr
Wi-Fi BT ANT
SW5SW1
SW1
(NJM2586AVC3)
TMDS OUT
39
39
OUT
MX25L3206EM2I
TMDS OUTPUT
CVBS IN COMPONENT IN
Blu-ray
CBL/SAT
COMP2-Y
DVD
COMP1-Y
FRONT USB
LEGO MODULE
RJ-45
INPUT
COMPONENT INPUT SW
LEGO(480P)
24bit-RGB Video data Bus
CLK/Vsync/Hsync/Data Enable
V PLD
5M240ZT100C5N
in1
in0
TMDS OUT
in2
in3
in0
in2
39
39
VIDEO DECODER
ADV7180
HDMI SWITCH
TMDS261B
A3R12E40DBF-8E
OUT1
CBL/SAT
COMP2-Cb
COMP1-Cb
GND
DATA-
VBUS
DATA+
AD8195
BUFFER
in3
in1
HDMI2.0
HDCP2.2
MN864788
Matix SW1
Rx
HDMI2.0
HDCP2.2
MN864788
Matix SW2
Rx
HDMI I/P SCALER TX OSD
ADV8003-8B
(AD55-058Z-0)
OSD
W25Q128JVFIG
HDMI2.0
HDCP2.2
MN864788
Matix Tx
HDMI OUT
A3R12E40DBF-8E
FRONT HDMI
Before Servicing
This Unit
Electrical Mechanical Repair Information Updating
49

Other manuals for Marantz NR1609

Related product manuals