EasyManua.ls Logo

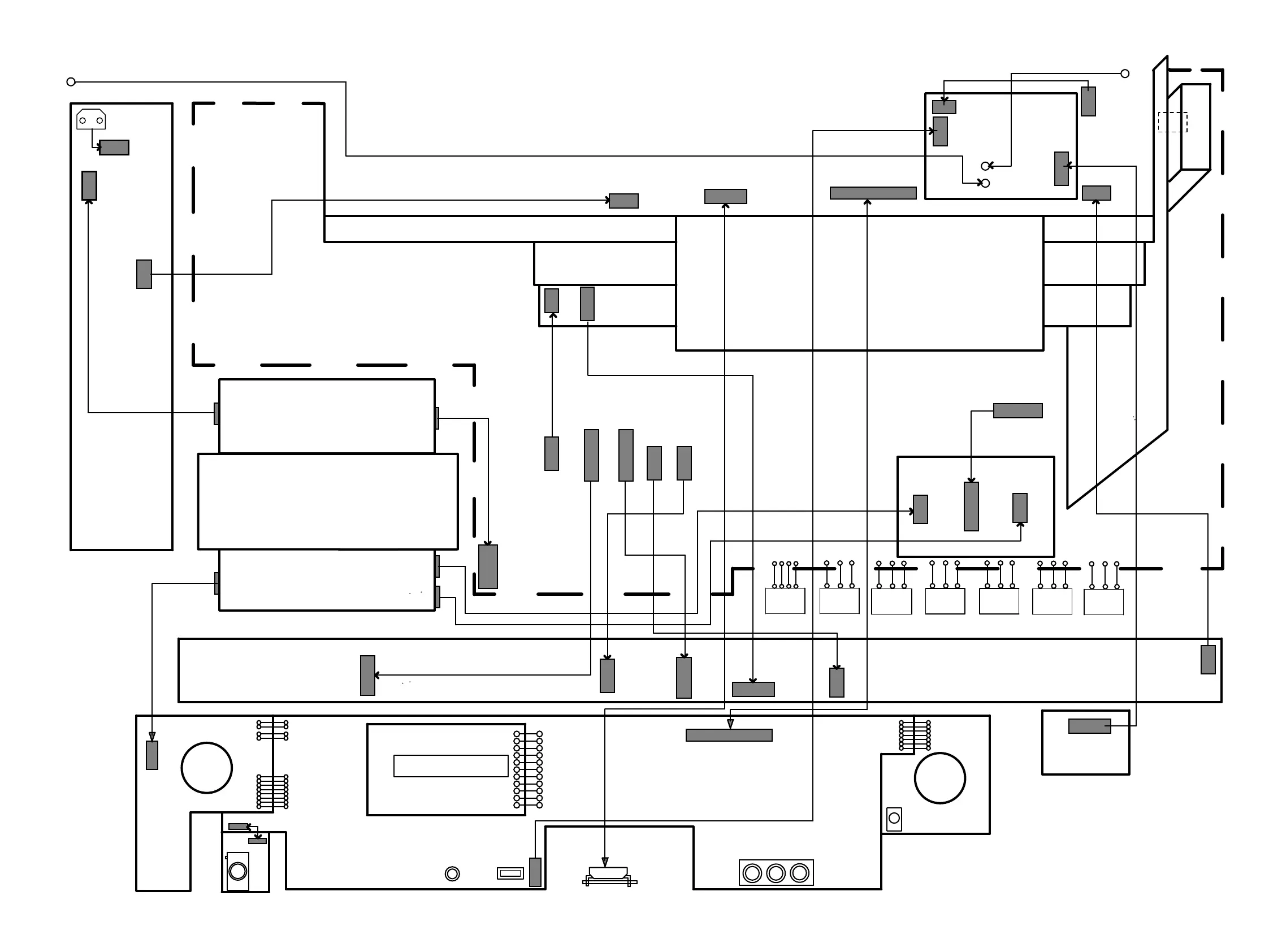
Marantz SR6009/U1B - WIRING DIAGRAM for CX870

Marantz SR6009/U1B
214 pages
Print Icon
To Next Page IconTo Next Page
To Next Page IconTo Next Page
To Previous Page IconTo Previous Page
To Previous Page IconTo Previous Page
Loading...
WIRING DIAGRAM FOR CX870
H/P PCB
FRONT VFD PCB
WIRE/5P/2.0mm/600mm
BN63A
ENCODER PCB
FUNCTION
BN63B
VOLUME ENCODER PCB
CN605
USB JACK
BN605
MIC
FL601
CUP12624Z
AUX
YMAW025-07R
CUP12624-2
(CWB8A005600HC)
UL2725#24/#28,1P+2C
CJP05GB280ZK
CN69A
FPC 1.0-11S-40PW
FFC WAFER/40P
FRONT HDMI PCB
FFC WAFER/23P
CJP23GA193ZY
CJP05GA279ZK
SMPS PCB
INLET
7808
7908
7805
7905
7805
VIDEO PCB
INPUT PCB
FRONT CNT. PCB
SIDE CNT.PCB
TUNER PACK
AMP PCB
WAFER/13pin-2mm
WIRE/7pin-2.0mm/250mm
WAFER/6pin-2.5mm
WAFER/7pin-2.5mm
CN701
DIGITAL PCB
MAIN TRANS
WAFER/7pin-3.96mm/DIP
WAFER/3pin-2.5mm
WAFER, 2P, 7.92mm
WAFER/2.5mm-05P
(DIGITAL POWER)
WIRING DIAGRAM
CN902
BN903
WIRE/5pin-2.5mm
WIRE/7pin-2.5mm/270mm
FL PWR
(SEC 5,6)
CN461
BN710
WAFER/4pin-2.5mm
CN703
CN704
CUP12625Z
BN703
WIRE/6pin-2.5mm/400mm
BN704
CN971
(S1)
WIRE/5pin-3.96mm/220mm
(AMP PWR)
WIRE/03P/2.5mm/300mm
(S3/S4)
(S2)
CN941
WAFER/5pin-2.5mm
CN940
WIRE/4pin-2.5mm/220mm
WIRE/02pin-3.96mm/130mm
(PRI.)
FUSE PCB
CUP12641Z
CUP12521Z-3
CN903
CUP12638Z
WAFER/7p/2mm
(THERMAL DET)
CN704
CUP12534Z
WIRE/13pin-2mm/150mm
CN801
CUP12634Z
CUP12630Z_A_1
CUP12630Z_A_2
SPK, REG. PCB
CUP12627Z
UL1007#26
400mm,UL1569#22,105
(CWB7D0054003D)
CN932
WAFER/9pin-2.0mm
7812
CN69B
CN431
WAFER, FFC, SMD(23P-1mm)
(FRONT HDMI)
WAFER, FFC, SMD(40P-1mm, STRAIGHT)
(SR6009) CX870 ONLY
BN932
UL1007#26
CN706S
WIRE/3pin-2.0mm
WIRE/3in-2.0mm/150mm
BN706
WIRE/7pin-2.5mm/180mm
WIRE/4P-2.5mm/220mm
BN701
WIRE/5pin-2.5mm/220mm
BN702
WAFER/5pin-2.5mm
CN702
WIRE 9pin-2.0mm, 220mm
CN901
WAFER, 2P, 3.96mm
UL1569#24,105
UL1569#20,105
UL1569#20,105
UL1569#20,105
UL1569#20,105
UL1007#26
CON2
CON1
WiFi Antenna
Wi
Fi Antenna
WiFi Antenna
WiFi Antenna
BRIDGE DIODE
CUP12640Z
REMOCON SENSE
CWB1C005100CC
WIRE/5P/2mm/100mm
CN541
WIRE/4pin-2.0mm/120mm
BN111
UL1007#24
CON2
CON1
WiFi Antenna
WiFi Antenna
WAFER/5pin-2mm
CN914
(USB)
Network PCB
CN915
WAFER/3p/2.5mm/SMD
CN916
WAFER/11pin-2mm
BT module
BN921
WIRE/11p/2.0mm/350mm
UL1007#26
CUP12666-2
CUP12666-1
117

Table of Contents

Related product manuals