EasyManua.ls Logo

Marantz SR6009/U1B - Diagnostic Path Diagram

Marantz SR6009/U1B
214 pages
Print Icon
To Next Page IconTo Next Page
To Next Page IconTo Next Page
To Previous Page IconTo Previous Page
To Previous Page IconTo Previous Page
Loading...
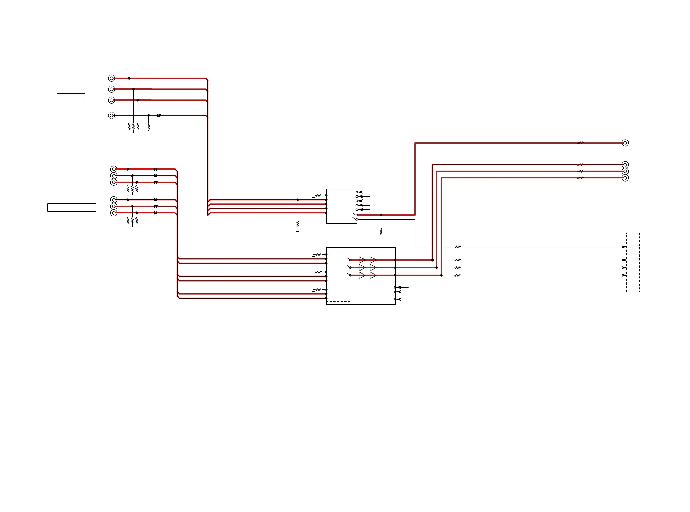
DIAGNOSTIC PATH DIAGRAM
GAME
CVBS IN
CBL/SAT
V.AUX(FRONT)
75
COMPONENT IN
DVD
DVD_V
Blu-Ray_V
CBL/SAT_V
V.AUX_V
CVBS OUT
DVD
CBL/SAT_Y
CBL/SAT_PB
CBL/SAT_PR
DVD_Y
DVD_PB
DVD_PR
CVBS MONITOR
CBL/SAT
COMPONENT OUT
COMPONENT OUT Y
COMPONENT OUT PB
COMPONENT OUT PR
Blu-Ray_V
V_AUX_V
VI1
VI2
VI3
VI4
VI5
SW1
VO2
CBL/SAT_V
75
75
75
PROUT
PBOUT
YOUT
6dB
6dB
6dB
CBL/SAT_Y
CBL/SAT_PB
CBL/SAT_PR
DVD_Y
DVD_PB
DVD_PR
NJM2595MTE1
NJM2586AVC3
SW1
SW2
PS
CH1 IN1
CH1 IN2
CH1 IN3
CH2 IN1
CH2 IN2
CH2 IN3
CH3 IN1
CH3 IN2
CH3 IN3
CH1 OUT
CH2 OUT
CH3 OUT
DEC_Y_IN
DEC_PB_IN
DEC_PR_IN
DEC_CVBS_IN
75
DVD_V
VO1
SW2
SW3
SW4
SW5
HDMI BLOCK
0
75
fig.01
SR6009 ANALOG VIDEO BLOCK
29

Table of Contents

Related product manuals