EasyManua.ls Logo

Marantz UD9004/U1B - Page 155

Marantz UD9004/U1B
190 pages
Print Icon
To Next Page IconTo Next Page
To Next Page IconTo Next Page
To Previous Page IconTo Previous Page
To Previous Page IconTo Previous Page
Loading...
87654321
A
B
C
D
E
F
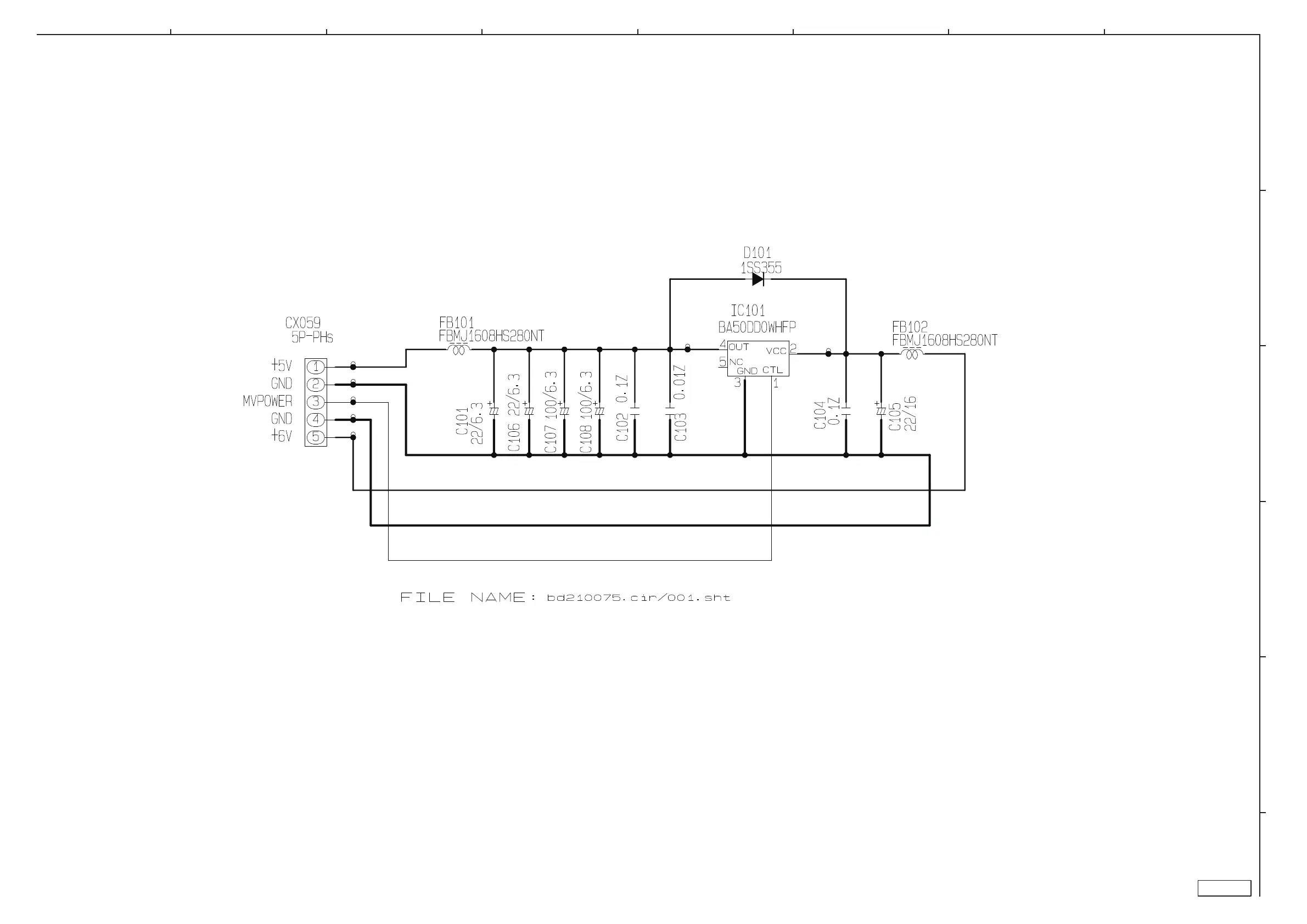
SCHEMATIC DIAGRAMS (9/44)
8U-210075 FE REG UNIT
UD9004

Related product manuals