EasyManua.ls Logo

Mark Levinson 536 - Page 51

Mark Levinson 536
98 pages
Print Icon
To Next Page IconTo Next Page
To Next Page IconTo Next Page
To Previous Page IconTo Previous Page
To Previous Page IconTo Previous Page
Loading...
51
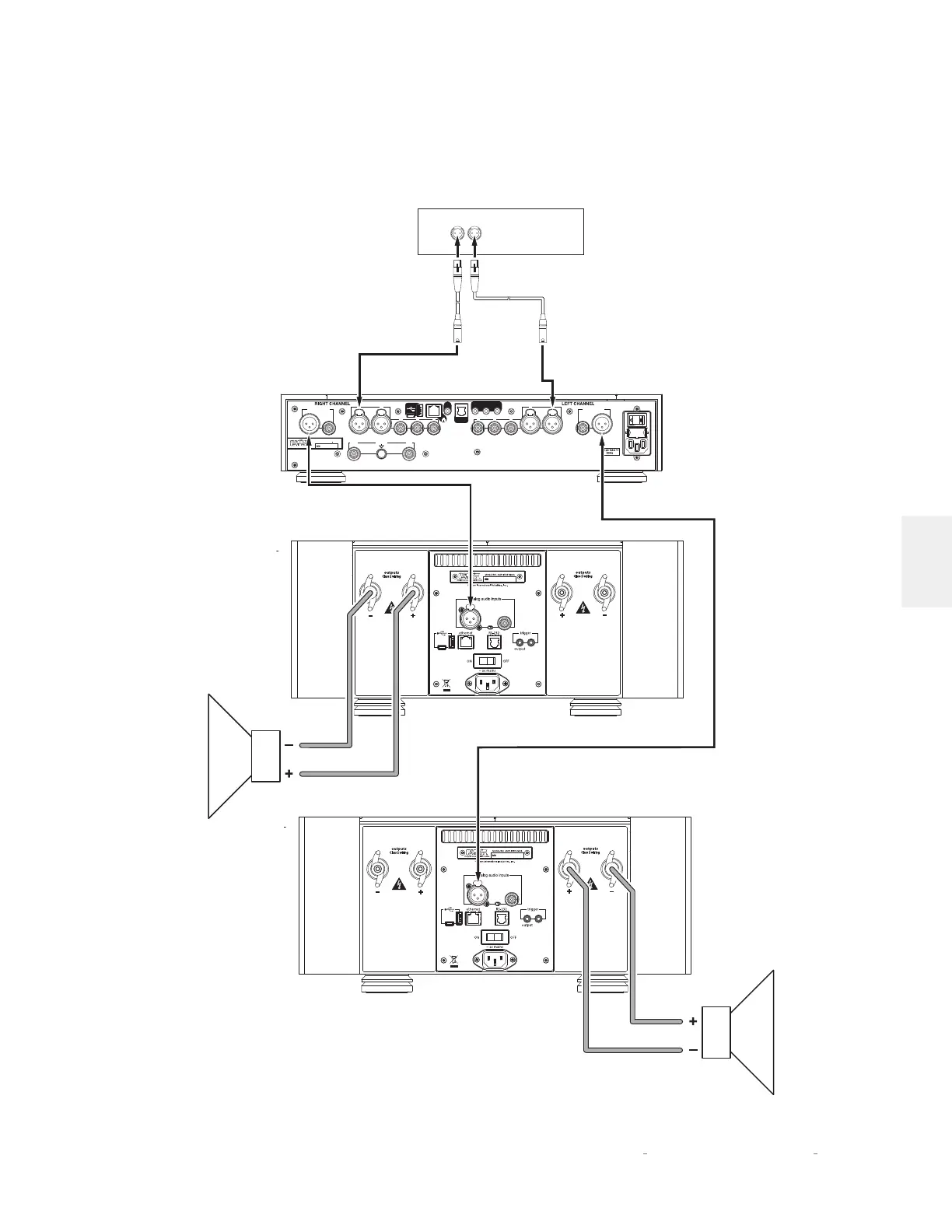
GUIDE DU PROPRIÉTAIRE DE / L’AMPLIFICATEUR MONOPHONIQUE N
º
536 / MONOPHONIQUE DOUBLE N
º
534
FRANÇAIS
input
+
-
+
-
input
+
-
+
-
~ ac mains
Harman Internat ional Industries, Inc.
120W
IR
RS-232
out
in
trigger
out
analog audio inputs
12
345
main outputs
analog audio inputs
1 2
3 4 5
main outputs
phono inputs
ground tfelthgir
Designed and assembled in U.S.A.
PREAMPLIFIER N
S/N
O
523
LECTEURS SOURCE
AMPLIFICATEUR
N
O
536
PRÉAMPLIFICATEUR OU LECTEUR
SOURCE AVEC COMMANDE DU VOLUME
AMPLIFICATEUR
N
O
536
HAUT-PARLEUR
GAUCHE
HAUT-PARLEUR
DROIT
RACCORDEMENTS

Other manuals for Mark Levinson 536

Related product manuals