EasyManua.ls Logo

Mec 3084RT - Page 184

Default Icon
344 pages
Print Icon
To Next Page IconTo Next Page
To Next Page IconTo Next Page
To Previous Page IconTo Previous Page
To Previous Page IconTo Previous Page
Loading...
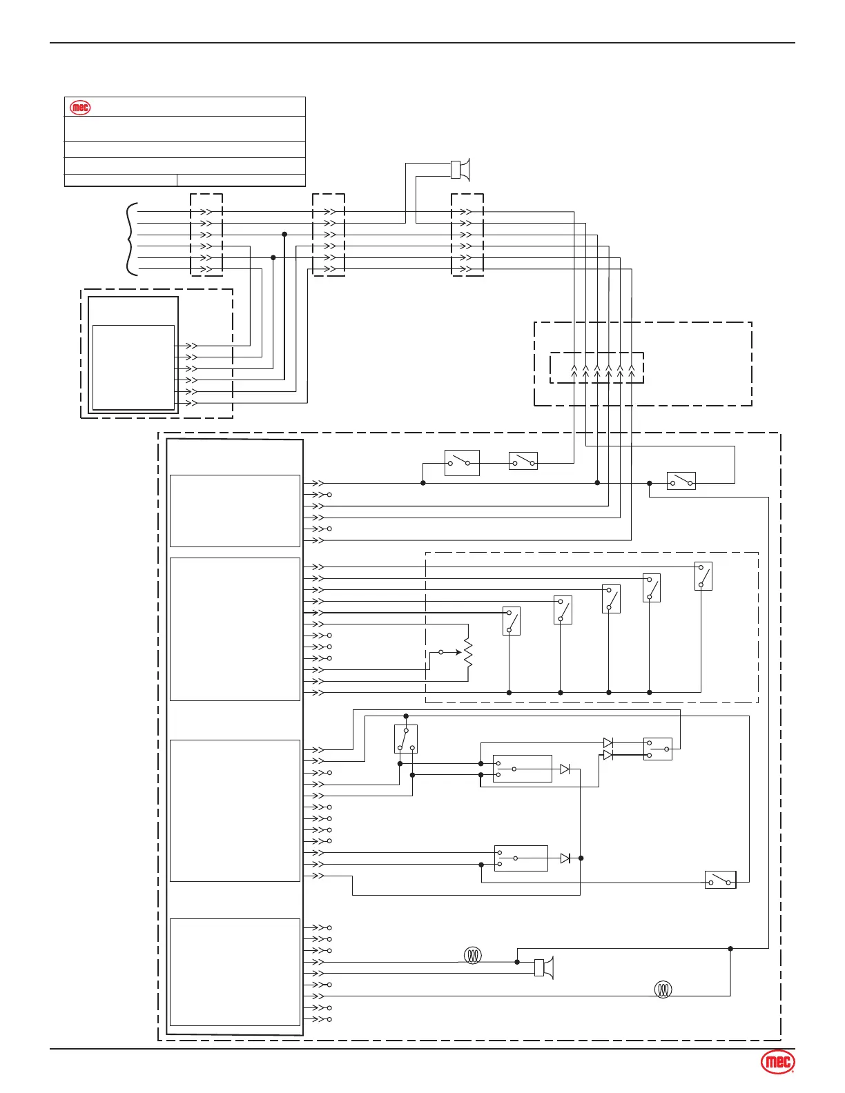
Page 177 Speed Level Series - Service & Parts Manual
January 2019Section 10 - Schematics
3084ES - Upper Controls Electric Schematic
ART_3287none
SCHEMATIC
Model: / Serial #
Publication Art #:Reference Art #:
Upper Controls
J18
J17
P1-1
P1-2
P1-3
P1-4
P1-5
P1-6
P2-1
P2-2
P2-3
P2-4
P2-5
P2-6
P2-7
P2-8
P2-9
P2-10
P2-11
P2-12
P3-1
P3-2
P3-3
P3-4
P3-5
P3-6
P3-7
P3-8
P3-9
P3-10
P3-11
P3-12
GP400
MATRIX MODULE
TO:BASE
12V INPUT POWER-UP
not used
CAN BUS H
GROUND
not used
CAN BUS L
FORWARD / DOWN
REVERSE / UP
STEER LEFT
STEER RIGHT
ENABLE BAR
POTENTIOMETER
not used
not used
not used
POTENTIOMETER
POTENTIOMETER
SWITCH SUPPLY
SWITCH SUPPLY
SWITCH SUPPLY
not used
DRIVE
LIFT
CHOKE / GLOW
not used
not used
UP SWITCH
ROLL RIGHT
ROLL LEFT & AUTO LEVEL
PITCH & ROLL COMMON
P4-1
P4-2
P4-3
P4-4
P4-5
P4-6
P4-7
P4-8
P4-9
E-STOP
HORN
(option)
OFF/RUN
FWD/DOWN
JOYSTICK
UPPER CONTROLS
REV/UP
LEFT
RIGHT
ENABLE
TILT LAMP
LIFT/DRIVE
POT
GP400: 21 510 411
515
515
415
415
BLK
BLK
73
73
BARE
CLEAR
ORG
BRN
BLK
YEL
YEL
BARE
RED
BLK
GRN
YEL
RED
BLK
WHT
BLK
BLK
420
421
417
423
422
428
438
429
21 510 411
P1
P2
P4
P3
3084ES | 11800025- UP
YEL
C F G HED
J15 J16
515
449
448
HORN
(option)
PLATFORM UNDERSIDE
P31-1
B–
B+
P31-2
P31-3
P31-4
P31-5
P31-6
BRN
BLU
BLU
ORG
BLKBLK
BARE
RED
BARE
RED
OVERLOAD ALARM
(CE only)
OVERLOAD LAMP
(CE only)
430
425
not used
not used
not used
LEVEL INDICATOR LAMP
ALARM (CE)
not used
OVERLOAD LAMP (CE)
not used
not used
CANTILT MODULE
MAST
CAN BUS H
CAN BUS L
GND
12V INPUT
CAN BUS H
CAN BUS L
CONTROL BOX
CONNECTOR
PITCH UP
PITCH DOWN
ROLL RIGHT
ROLL LEFT
AUTO LEVEL
3084ES
HI TORQUE
HI SPEED

Table of Contents

Related product manuals