EasyManua.ls Logo

Microchip Technology BM83 EVB - Page 42

Microchip Technology BM83 EVB
73 pages
Print Icon
To Next Page IconTo Next Page
To Next Page IconTo Next Page
To Previous Page IconTo Previous Page
To Previous Page IconTo Previous Page
Loading...
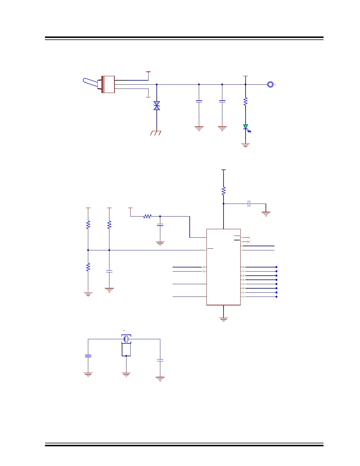
Figure 7-3. 5V Power Switch
Figure 7-4. USB-UART Converter
MCP_OSCINMCP_OSCOUT
USB TO UART CONVERTER
1 3
12Mhz
X600
12pF
50V
0603
C60912pF
50V
0603
C608
RST
4
GP7/TxLED
5
GP6/RxLED
6
GP5
7
GP4
8
GP3
9
GP2
14
GP1/USB-CFG
15
GP0/SSPND
16
CTS
13
RTS
11
RX
12
TX
10
VDD
1
VSS
20
OSC1
2
OSC2
3
D+
19
D-
18
VUSB
17
MCP2200
U602
EXT_3V3
0.1uF
0603
C605
0R
0603
R601
MCP_OSCIN
MCP_OSCOUT
EXT_3V3
0.1uF
16V
0603
C607
10k
0603
1%
R603
10k
0603
1%
DNP
R602
5V_MCP
10k
0603
1%
DNP
R606
MCP_TX
MCP_RX
MCP_D+
MCP_D-
EXT_3V3
0.1uF
16V
0603
C606
0R
0603
R605
1
TP600
1
TP601
1
TP602
1
TP603
1
TP604
1
TP605
1
TP606
1
TP607
BM83 EVB
Appendix A: BM83 EVB Reference Schematics
© 2019 Microchip Technology Inc.
User Guide
DS50002902A-page 42

Related product manuals