EasyManua.ls Logo

Midea MH-SU65-RN8L - Page 25

Midea MH-SU65-RN8L
57 pages
Print Icon
To Next Page IconTo Next Page
To Next Page IconTo Next Page
To Previous Page IconTo Previous Page
To Previous Page IconTo Previous Page
Loading...
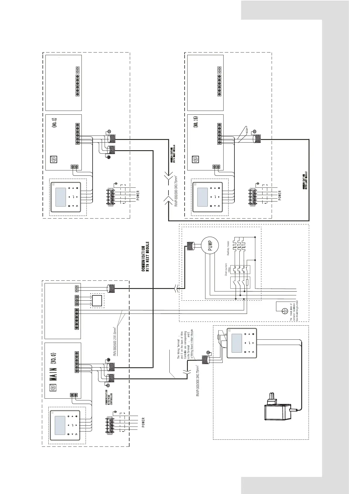
If multiple units are connected in cascade, the unit address should be set on the DIP switch ENC1. With 0-F being valid, 0 indicates
the master unit and 1-F indicate slave units.
Fig. 8-18 Networking communication schematic of main unit and auxiliary unit for 110KW
CN108
GND
0-10V
GND
IN2
22
L1 L2 L3 N
Th e le ng th o f wi re
sh ou ld b e sh or ter
th an 5 00 m
10 0Ω
Notes
The wiring diagram of auxiliary heaters
is just for reference ,please follow the
instructions of corresponding auxiliary
heater products.
Please choose such accessory as power
wire , switch of auxiliary heater according to
the actual parameter of products and national
Contactor
Power Transformer
OUTPUT:8.5 V
~
for pipeline
MAIN CONTROL
WIRECONTROLER
X Y
X
Y
X
Y
XT3
POWER 380-415V 3N~50Hz
POWER 380-415V 3N~50Hz
ENC1
AC1
AC2
MAIN CONTROL
WIRECONTROLER
X
Y
E
RD
YE
BK
BR
WH
RVV-300/500 5X50mm
2
X
Y
E
AC1
AC2
RD
YE
BK
BR
WH
Main board
Slave board
CN22
CN46
CN119
HEAT1
POWER 380-415V 3N~50Hz
RVV-300/500 5X50mm
12 0Ω
MAIN CONTROL
WIRECONTROLER
XT3
ENC1
X
Y
E
RD
YE
BK
BR
WH
X
Y
E
AC1
AC2
RD
YE
BK
BR
WH
Main board
Slave board
CN22
CN46
CN119
HEAT1
MAIN CONTROL
WIRECONTROLER
XT3
ENC1
X
Y
E
RD
YE
BK
BR
WH
X
Y
E
AC1
AC2
RD
YE
BK
BR
WH
Main board
Slave board
CN22
CN46
CN119
HEAT1
2
POWER 380-415V 3N~50Hz
RVV-300/500 5X50mm
2
SLAVE
SLAVE
CN108
CN108
CN125
COM
NC
NO
3-way
valve

Related product manuals