EasyManua.ls Logo

Motorola GM328 - Page 437

Motorola GM328
556 pages
To Next Page IconTo Next Page
To Next Page IconTo Next Page
To Previous Page IconTo Previous Page
To Previous Page IconTo Previous Page
Loading...
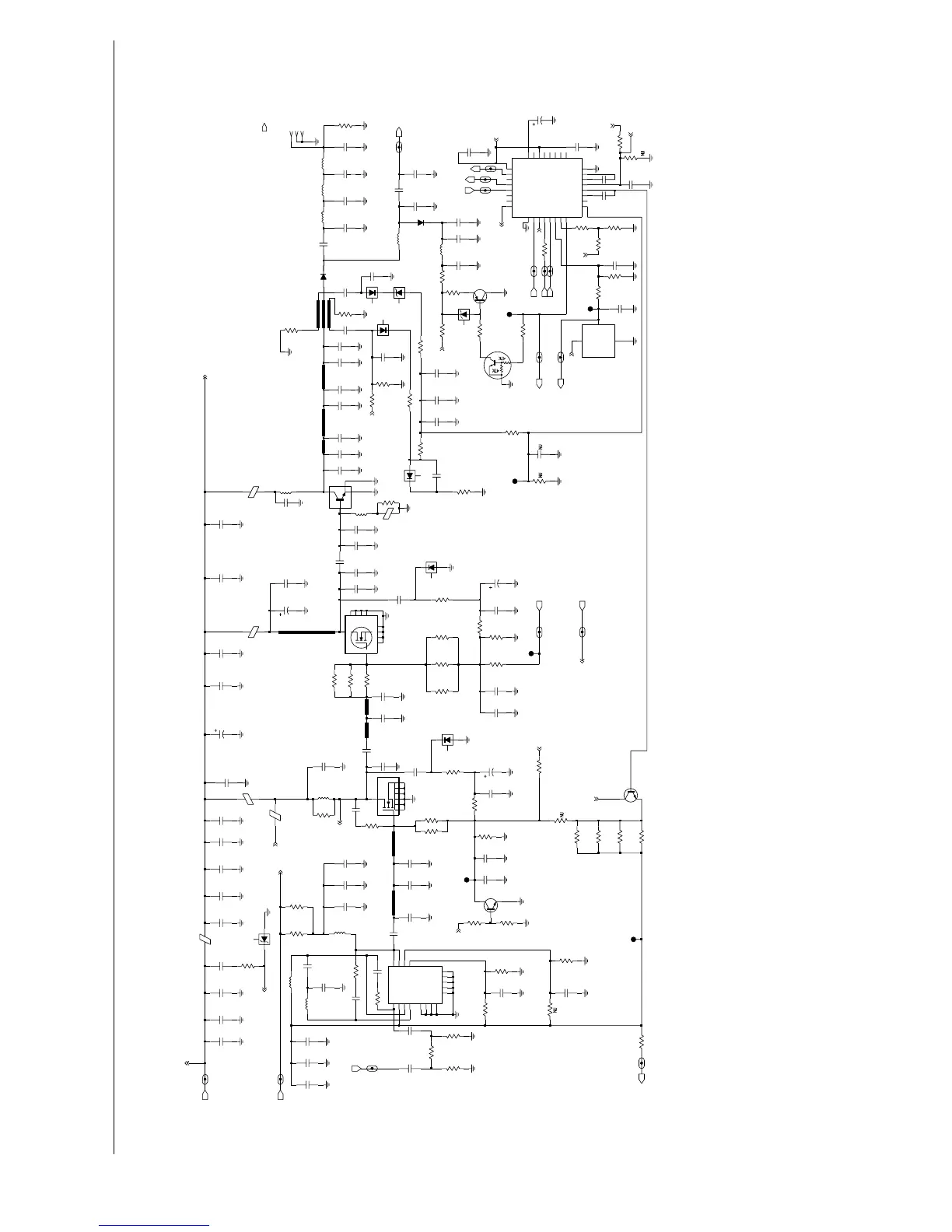
UHF 25-40W PCB / Schematics / Parts List 4-5
PASUPVLTG
PASUPVLTG_UHF_PA_1
PASUPVLTG
NU
NU
NU NU
NU
NU
R4633
C4632
30pF
C4485
3000pF
C4481
C4602
.033uF
ALT
L4402
5.6V
VR4472
30pF
C4484
.033uF
C4421
C4490
1000pF
C4495
C4489
C4436
10uF
1000pF
C4478
C4493
C4497
1000pF
L4421
C4423
1uF
C4422
100pF
30pF
C4482
100pF
C4439
L4436
0.1uF
C4438
17nH
L4437
9V3
100pF
C4488
C4486
30pF
C4404
100pF
390nH
L4403
9V3_UHF_PA_1
11.03nH
L4401
C4418
0.1uF
3.9pF
C4403
4 to 6 dBm
C4407
0.1uF
TXINJ
R4405
200
TX_INJ_UHF_PA_1
R4433
NU
NU
NU
NU
NU
NU
NU
NU
NU
NU
NU
NU
NU
NU
NU
NU
NU
NU
NU
NU
NU
NU
NU
NU
NU
NU
NU
NU
NU
NU
NU
NU
C4462
VD1
14
VG1
2
VG2
3
NC1
8
NC2
9
NC3
10
NC4
15
RFIN
16
RFOUT1
6
RFOUT2
7
VCNTRL
1
U4401
30C65
EP
17
G2
11
GND1
4
GND2
5
GND3
12
GND4
13
300
R4401
300
R4403
15
R4402
C4410
100pF
C4401
100pF
51
R4495
100pF
C4412
R4497
51
L4411
390nH
C4417
100pF
C4487
30pF
0.1uF
C4409
9V3
33pF
C4419
C4461
C4447
C4453
6
2
1
3
4
5
7
8
Q4421
BLM31A02PT
L4474
R4414
C4483
100pF
R4525
C4431
30pF
L4541
C4424
L4543
13.85nH
9V3
Load
51pF
C4420
C4434
39pF
4.7
R4600
4.7
R4602
R4601
4.7
C4630
0.1uF
R4486
120
R4632
24K
100pF
C4446
R4631
1K
120
R4485
R4476
R4480
10K
PCIC_MOSBIAS_1
2.4 to 2.6 VDC
TP4537
MOSBIAS_2
BIAS_2_UHF_PA_1
C4476
C4520
C4456
C4457
R4481
D4402
R4459
C4455
C4437
D4403
R4607
G1
7
G2
8
G3
9
10
G4
S1
S2
S3
S4
Q4431
MRF5015
D
G
39pF
C4460
4
2
1
3
MRF650
Q4441
27pF
C4435
30pF
C4432
16pF
C4450
C4449
33pF
13.85nH
L4441
L4440
10
R4421
39pF
C4442
C4441
30pF
C4470
D4453
C4464
C4499
100pF
100pF
C4507
R4474
100K
10K
R4507
10K
R4506
100K
R4409
4.3K
R4473
9V3
D4452
D4451
D4471
C4465
11pF
C4491
100pF
C4469
5.6V
VR4473
C4444
C4452
C4466
C4459
100pF
C4443
7.5pF
120
R4457
R4472
C4463
C4498
6.8pF
L4493
17nH
C4492
100pF
R4471
R4491
11K
J4401-1
1
L4491
17nH
L4492
17nH
C4448
12pF
J4401-3
3
10pF
C4494
5.6pF
C4496
J4401-2
2
DUMMY
12pF
C4474
2pF
C4475
17nH
L4472
RX_IN_VHF_PA_1
RXIN
C4480
D4472
FECTRL_1
FECTRL_2
C4479
100pF
RESET
FE_CNTL_1_VHF_PA_1
FE_CNTL_2_VHF_PA_1
RESET_VHF_PA_1
9V3
36pF
C4472
43.67nH
L4473
C4510
36pF
R4496
82
100pF
C4473
Q4472
51
R4511
PCIC_MOSBIAS_1
CSX
DATA
CSX_VHF_PA_1
DATA_VHF_PA_1
VLIM
TEMP
30
V10
14
V45
16
V5EXT
VAR1
VAR2
VAR3
15
VG
NA
Q
11
QX
10
RS
31
RSET
RX
CLK
26
CQ
12
13
CQXDATA
28
F168
9
GND2
25
ANO
32
BPOS
27
CEX
29
U4501
1uF
C4505
R4492
10K
CLK
CLK_VHF_PA_1
9V3
19
17
20
18
24
22
21
23
VL
RFIN
T1
GND1
INT
CI
CJ
CL
3.1 VDC (44W)
2.2 VDC (28W)
0.75 VDC
R4484
68K
300K
R4482
TP4532
R4501
5.6K
C4521
100pF
6
1
2
8
4
3
5
7
.02uF
C4504
R4502
R4523
68K
C4503
2200pF
C4506
2200pF
R4483
100K
.015uF
C4502
1000pF
C4522
R4503
3.9K
ALT
PA_PWR_SET
9V3
10K
R4504
K9V1_UHF_PA_1
TEMPSENSE
TEMPSENSE_UHF_PA
K9V1
3
GND
1
POS
VOUT
2
U4502
9V3
100K
R4487
Q4451
R4488
2.7K
Load
3.7 to 3.9 VDC
C4426
100pF
TP4536
C4425
.022uF
R4408
20K
4.5 VDC (44W)
4.4 VDC (28W)
4.7K
R4428
R4411
C4414
1000pF
TP4533
620
R4424
620
620
R4422
R4425
620
R4423
6.2 VDC (28W)
6.5 VDC (44W)
Q4473
R4431
9V3
5.6K
R4412
C4416
.022uF
R4427
10K
CNTLVLTG_UHF_PA_1
3.3K
R4514
CNTLVLTG
PA_PWR_SET_1_UHF_PA_1
PA_PWR_SET
PA_PWR_SET
R4630
2.2 VDC (28W)
3.11 VDC (44W)
TP4531
R4455 C4451
0
R4475
9.2 VDC
470
R4512
Q4471
10K
R4513
TP4530
VR4471
5.6V
A+
100
R4415
100
R4416
A+
UHF (403-470 MHz) Power Amplifier 25-40W

Table of Contents

Other manuals for Motorola GM328

Related product manuals